HOME   LIST
‹–   –›

Flux Rope in 2023

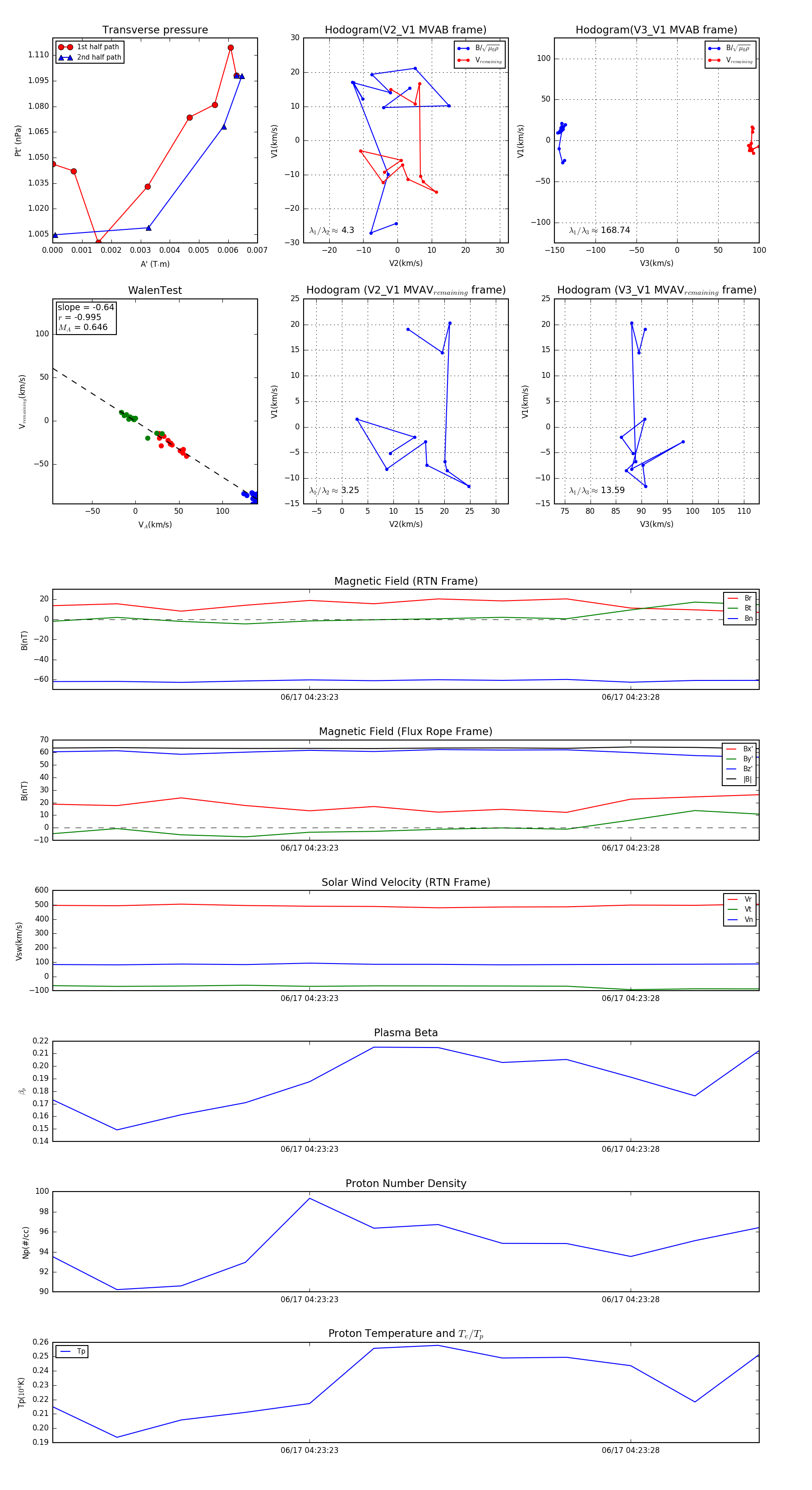
Flux Rope Event 2023-06-17 04:23:19 ~ 2023-06-17 04:23:30 (12 seconds)


plot