HOME   LIST
‹–   –›

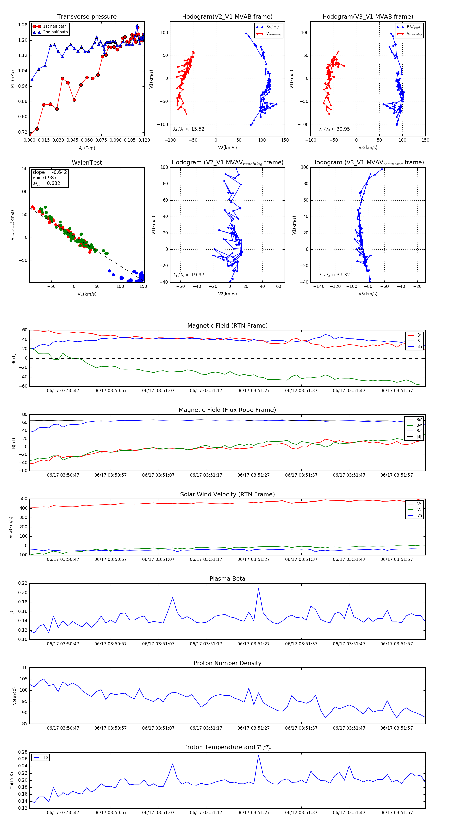
Flux Rope in 2023

Flux Rope Event 2023-06-17 03:50:40 ~ 2023-06-17 03:52:03 (84 seconds)


plot