HOME   LIST
‹–   –›

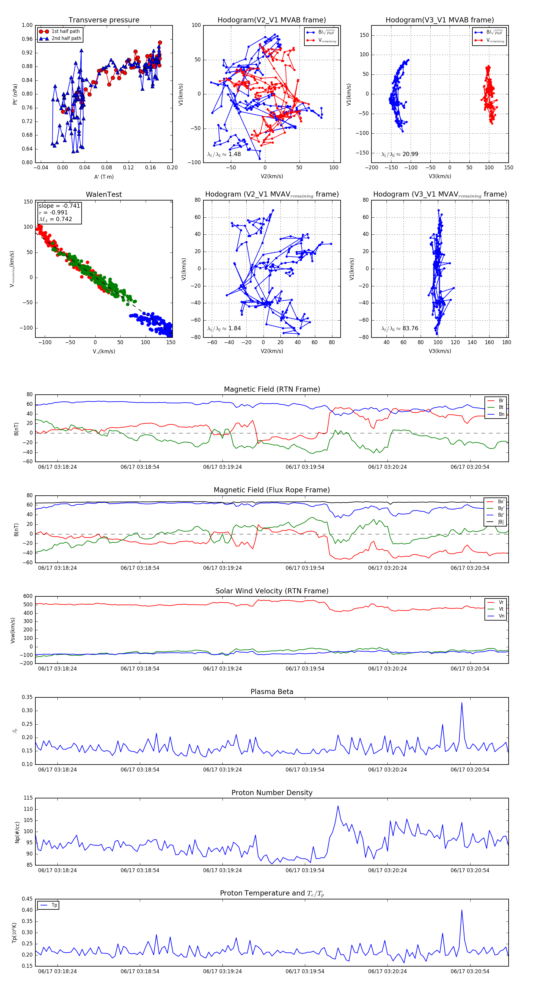
Flux Rope in 2023

Flux Rope Event 2023-06-17 03:18:16 ~ 2023-06-17 03:21:08 (173 seconds)


plot