HOME   LIST
‹–   –›

Flux Rope in 2023

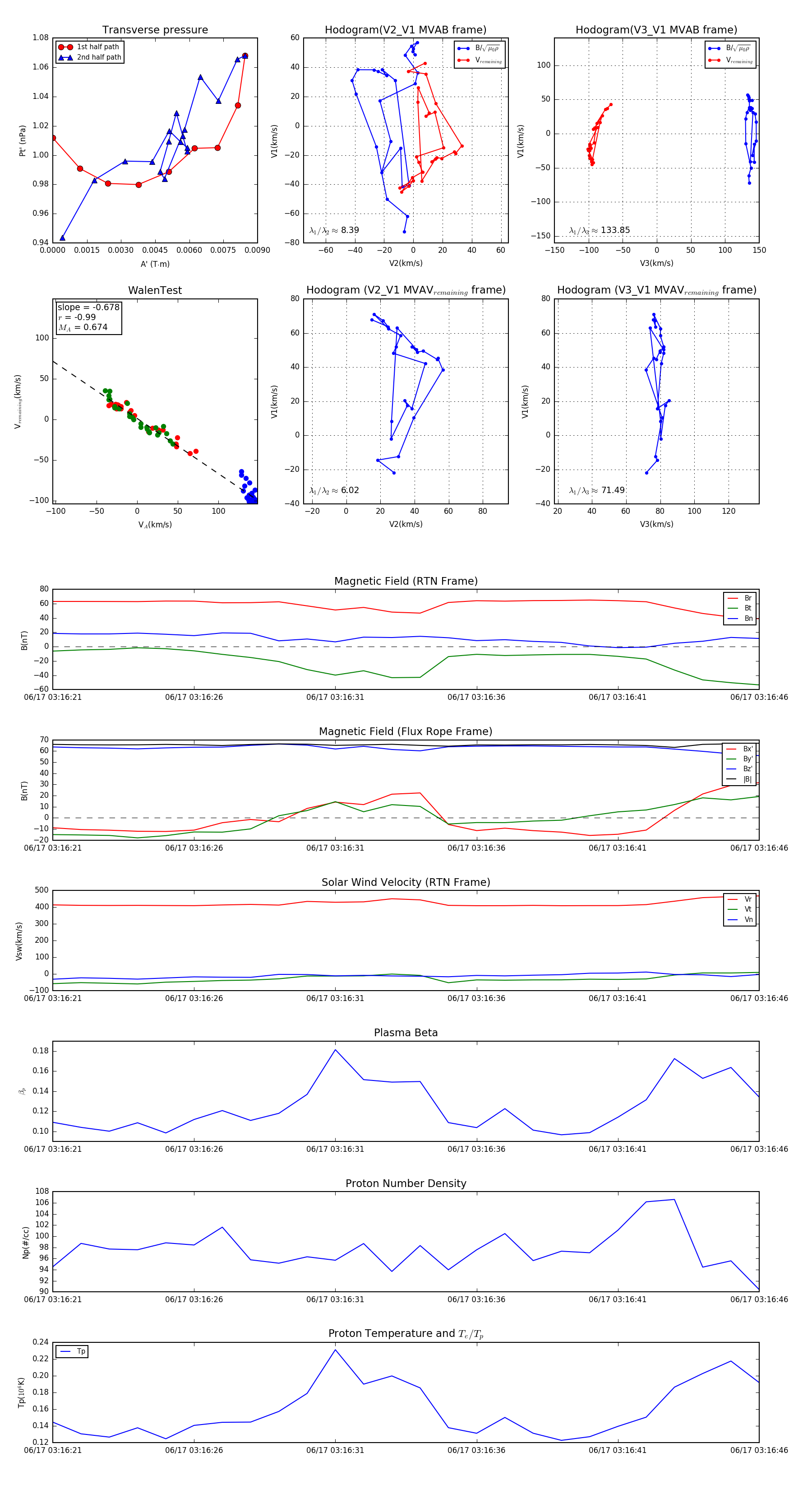
Flux Rope Event 2023-06-17 03:16:21 ~ 2023-06-17 03:16:46 (26 seconds)


plot