HOME   LIST
‹–   –›

Flux Rope in 2023

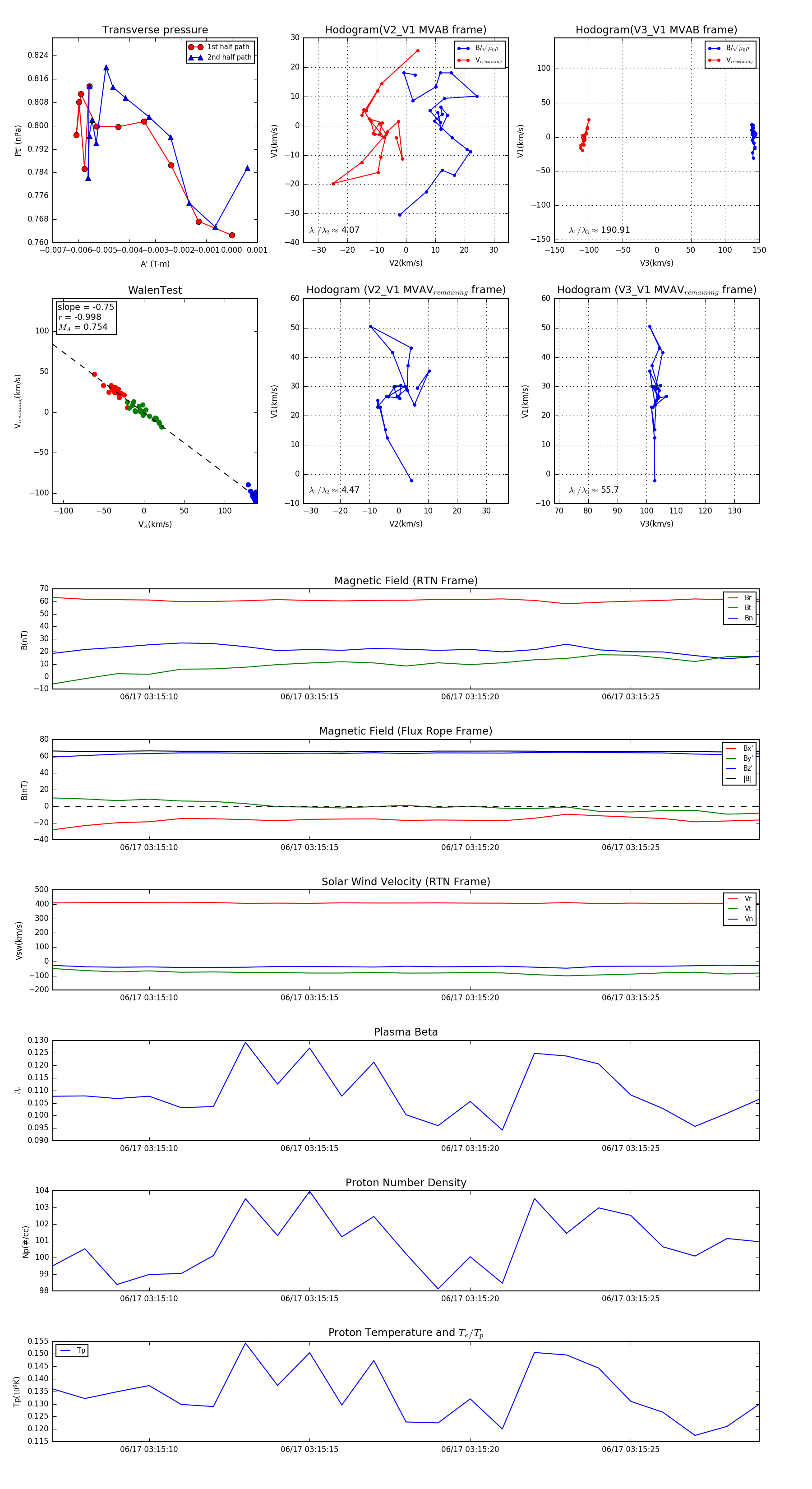
Flux Rope Event 2023-06-17 03:15:07 ~ 2023-06-17 03:15:29 (23 seconds)


plot