HOME   LIST
‹–   –›

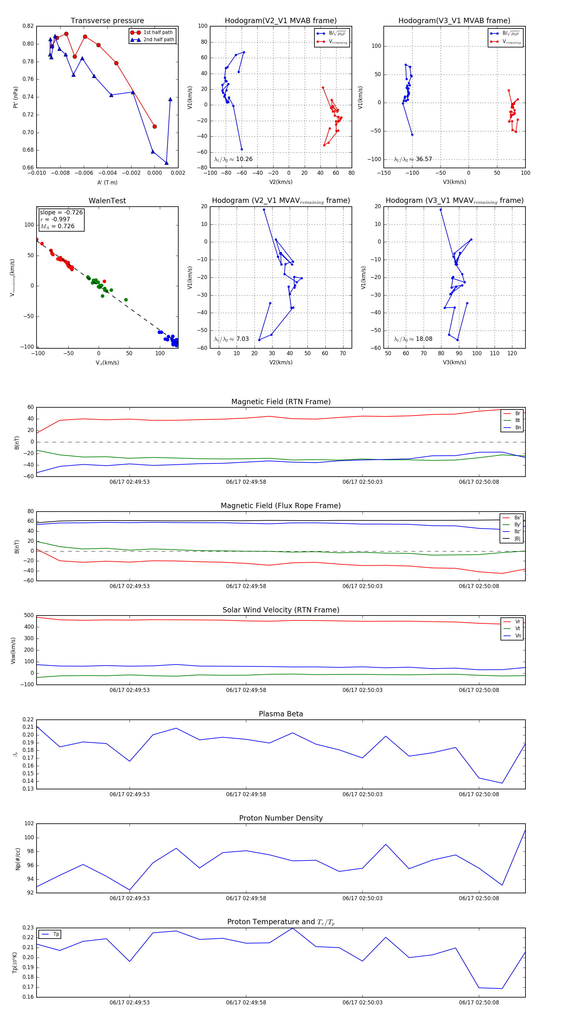
Flux Rope in 2023

Flux Rope Event 2023-06-17 02:49:49 ~ 2023-06-17 02:50:10 (22 seconds)


plot