HOME   LIST
‹–   –›

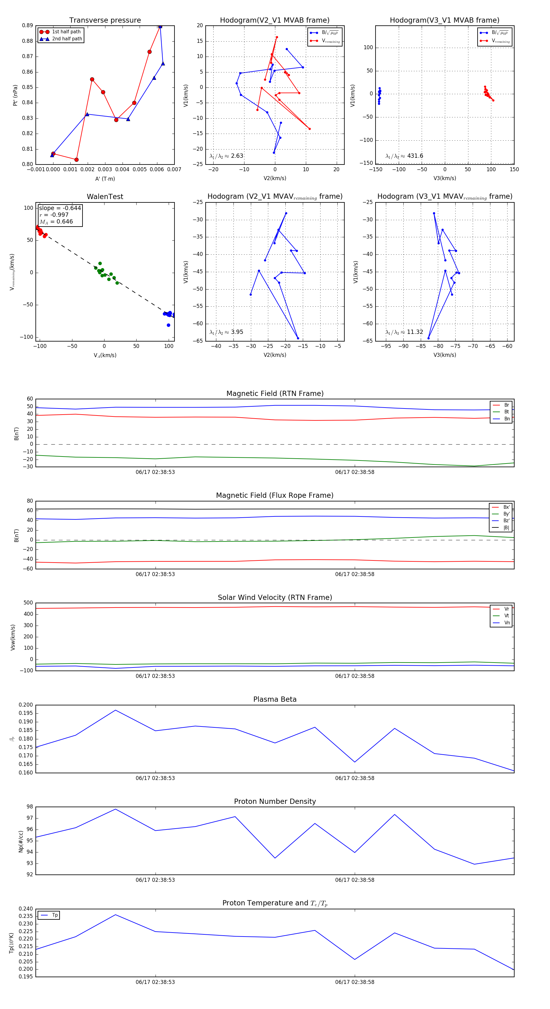
Flux Rope in 2023

Flux Rope Event 2023-06-17 02:38:50 ~ 2023-06-17 02:39:02 (13 seconds)


plot