HOME   LIST
‹–   –›

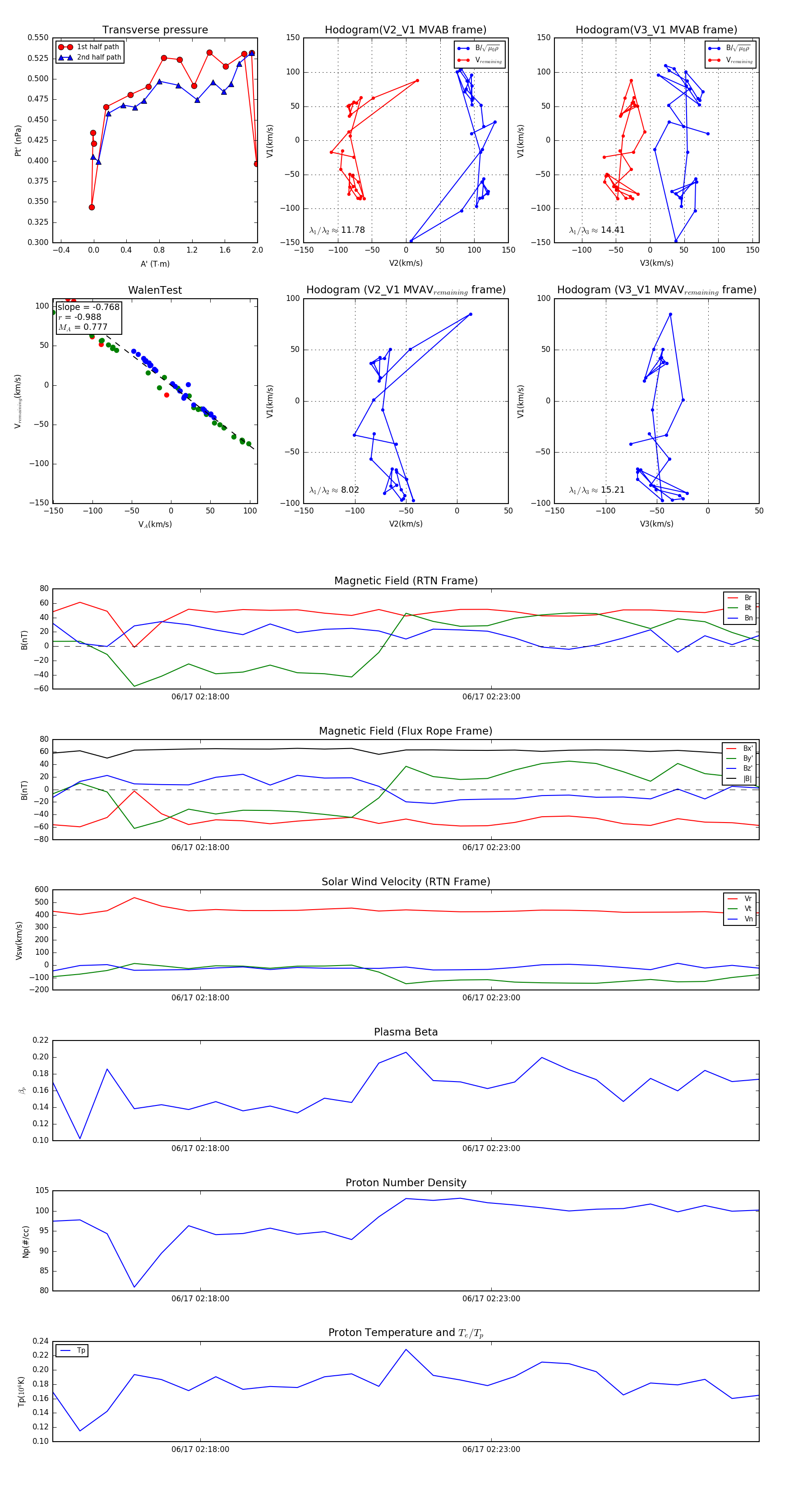
Flux Rope in 2023

Flux Rope Event 2023-06-17 02:15:28 ~ 2023-06-17 02:27:36 (729 seconds)


plot