HOME   LIST
‹–   –›

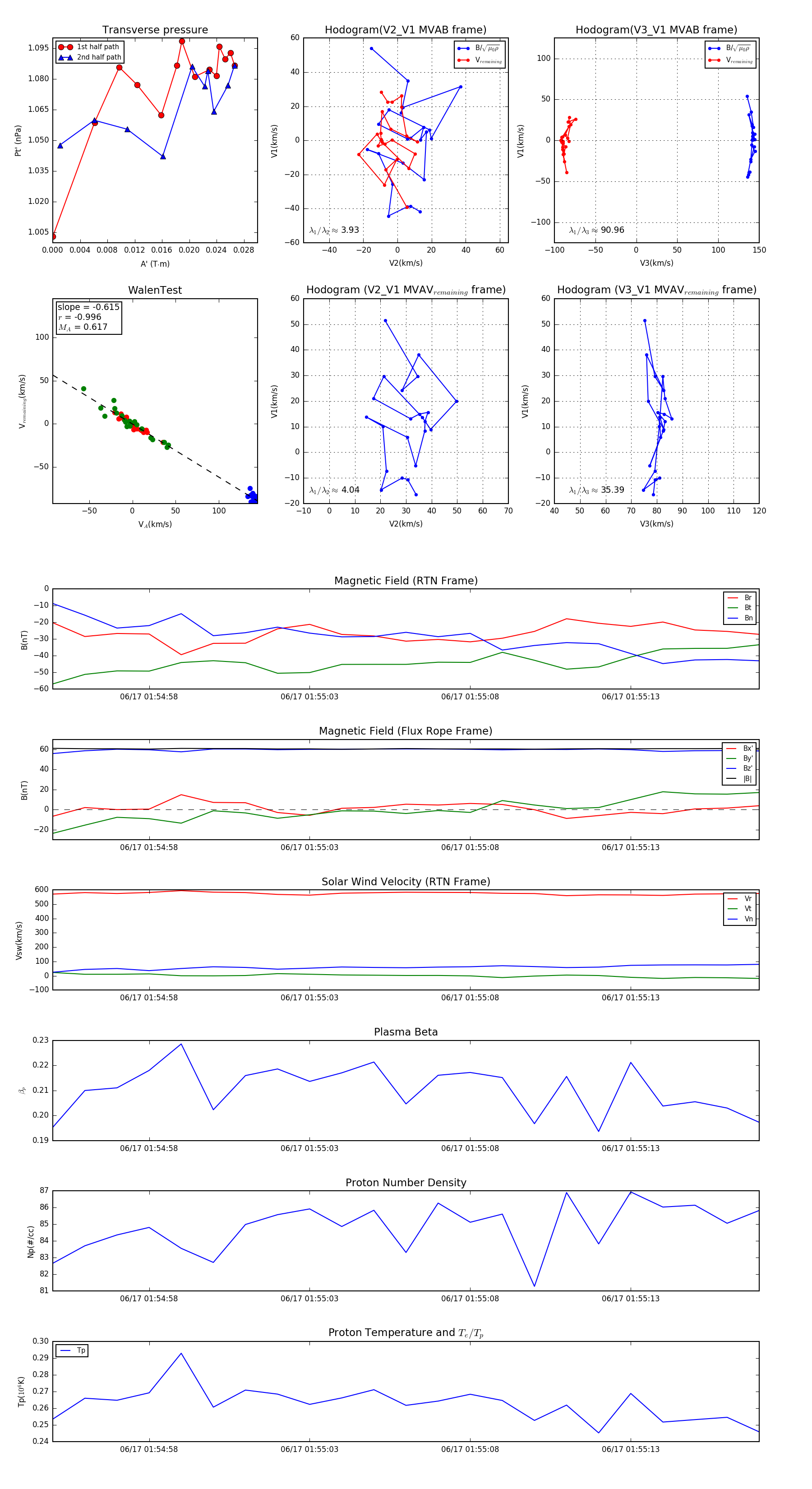
Flux Rope in 2023

Flux Rope Event 2023-06-17 01:54:55 ~ 2023-06-17 01:55:17 (23 seconds)


plot