HOME   LIST
‹–   –›

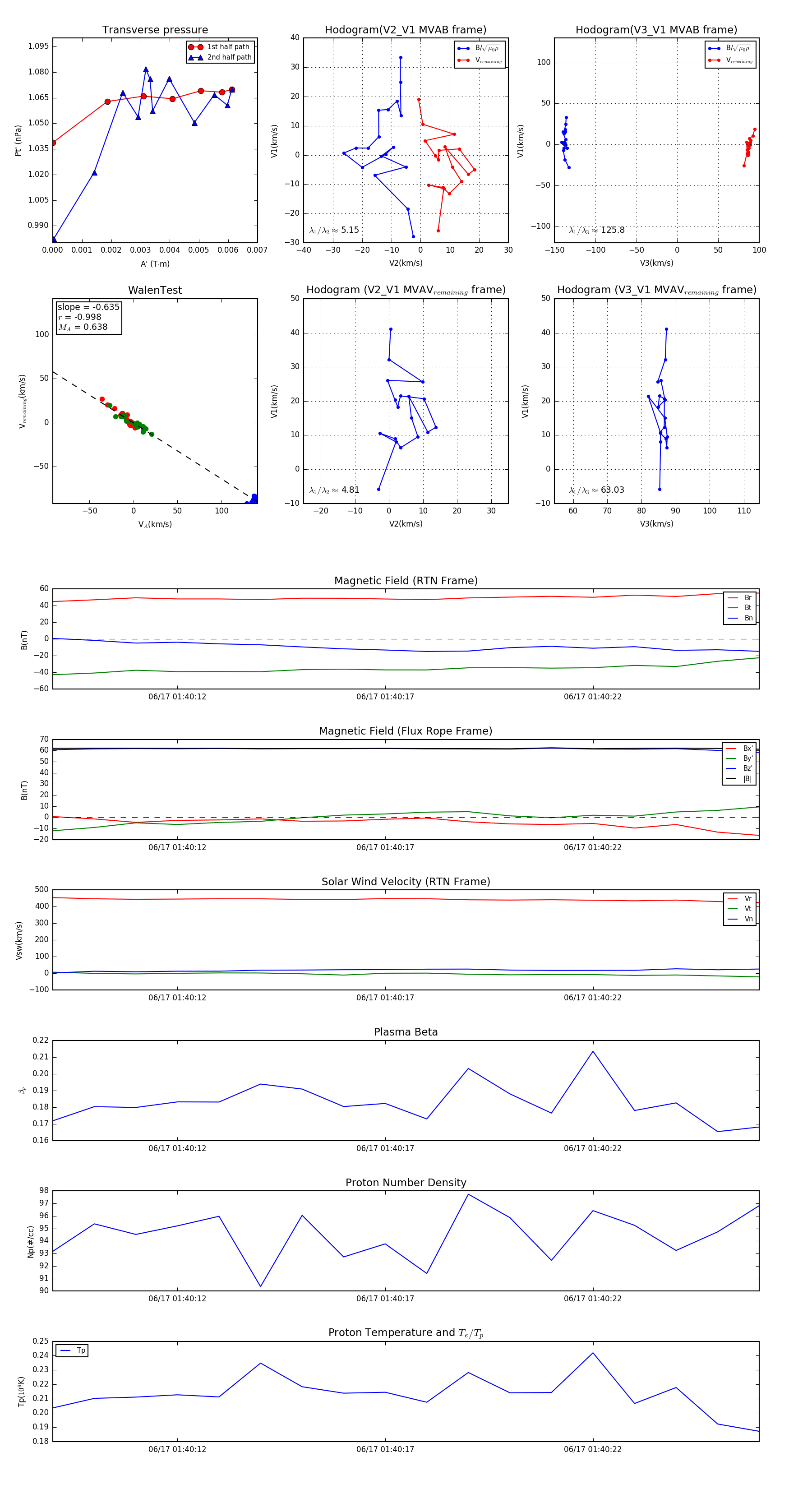
Flux Rope in 2023

Flux Rope Event 2023-06-17 01:40:09 ~ 2023-06-17 01:40:26 (18 seconds)


plot