HOME   LIST
‹–   –›

Flux Rope in 2023

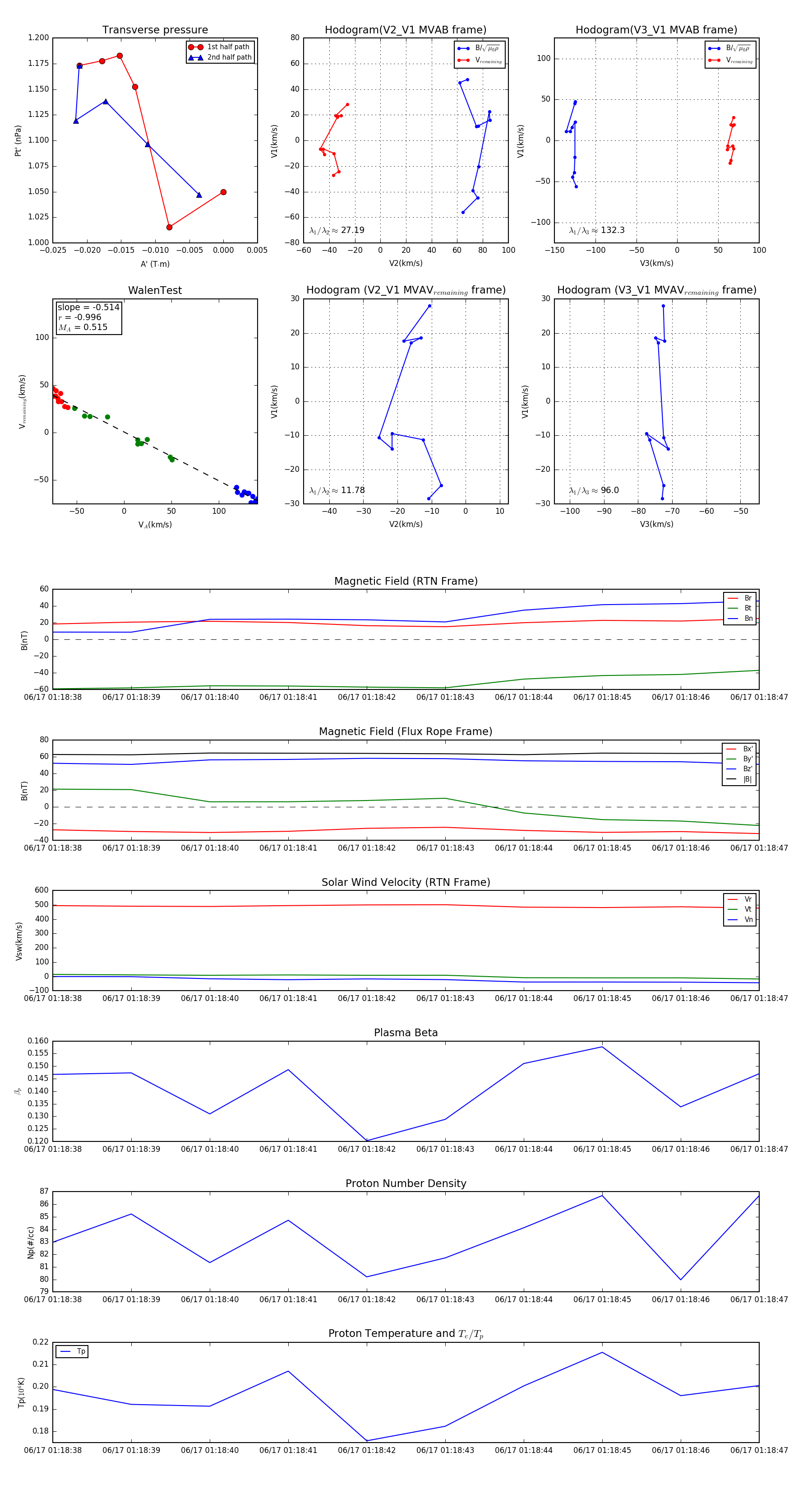
Flux Rope Event 2023-06-17 01:18:38 ~ 2023-06-17 01:18:47 (10 seconds)


plot