HOME   LIST
‹–   –›

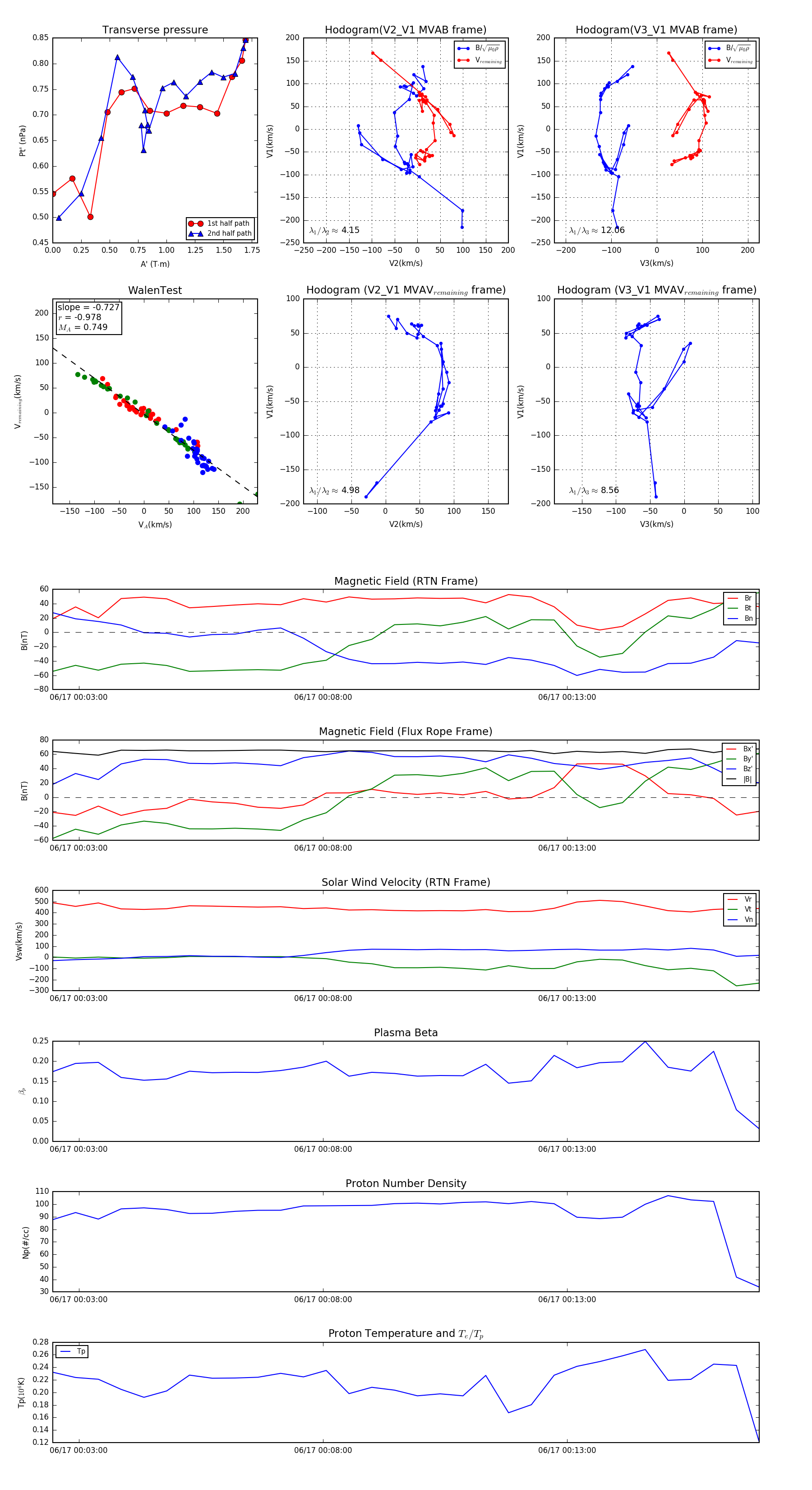
Flux Rope in 2023

Flux Rope Event 2023-06-17 00:02:28 ~ 2023-06-17 00:16:56 (869 seconds)


plot