HOME   LIST
‹–   –›

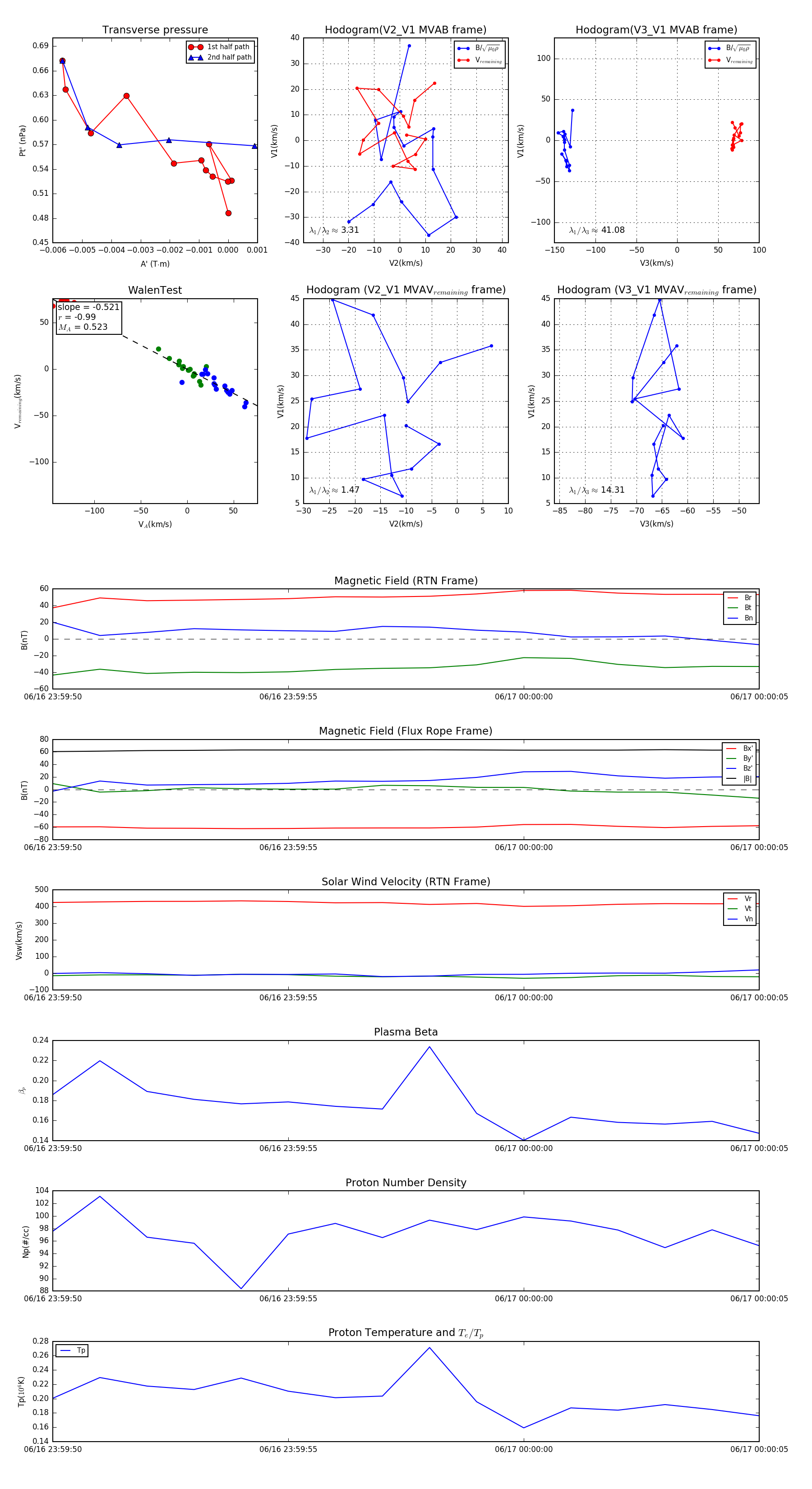
Flux Rope in 2023

Flux Rope Event 2023-06-16 23:59:50 ~ 2023-06-17 00:00:05 (16 seconds)


plot