HOME   LIST
‹–   –›

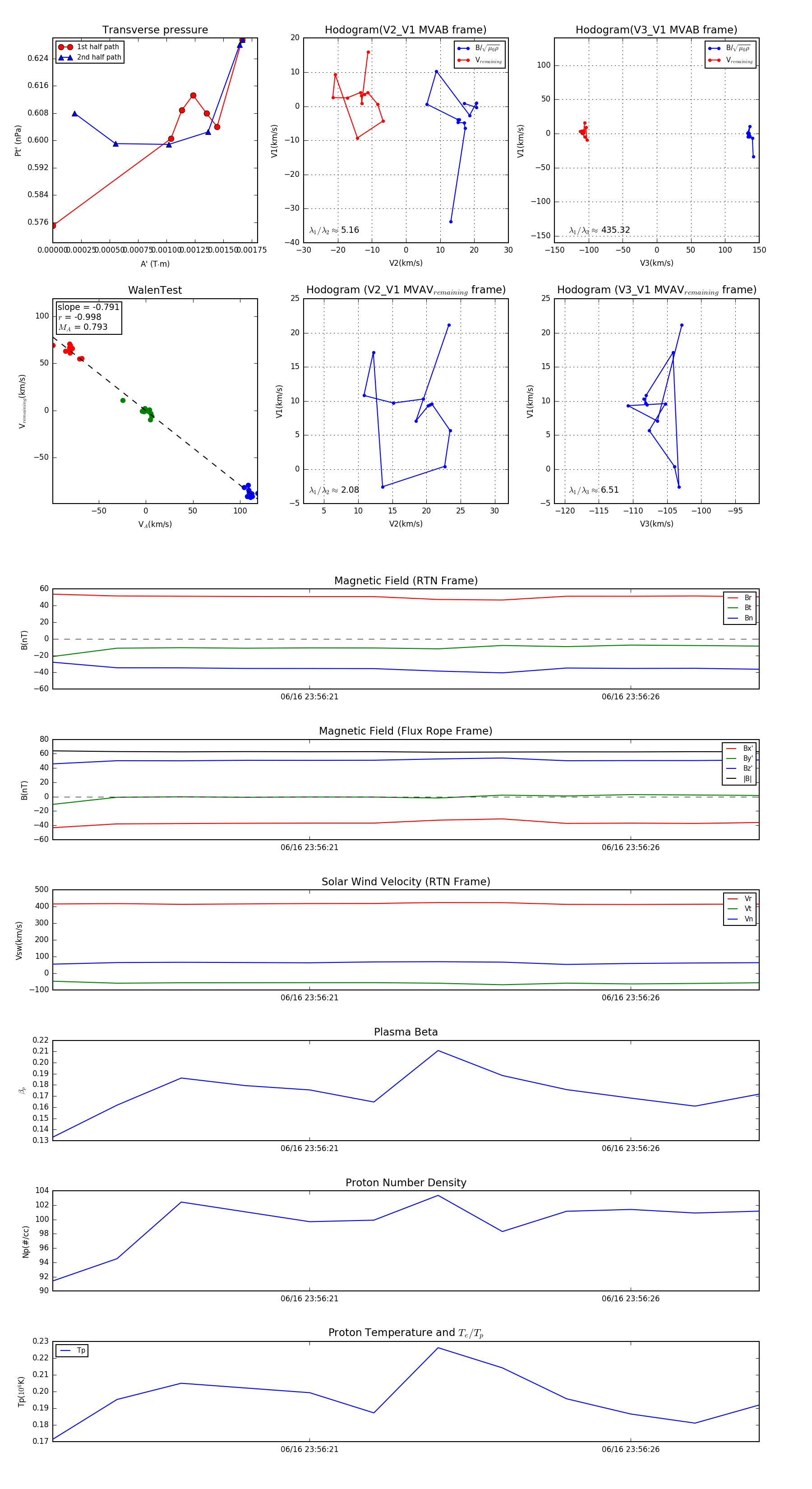
Flux Rope in 2023

Flux Rope Event 2023-06-16 23:56:17 ~ 2023-06-16 23:56:28 (12 seconds)


plot