HOME   LIST
‹–   –›

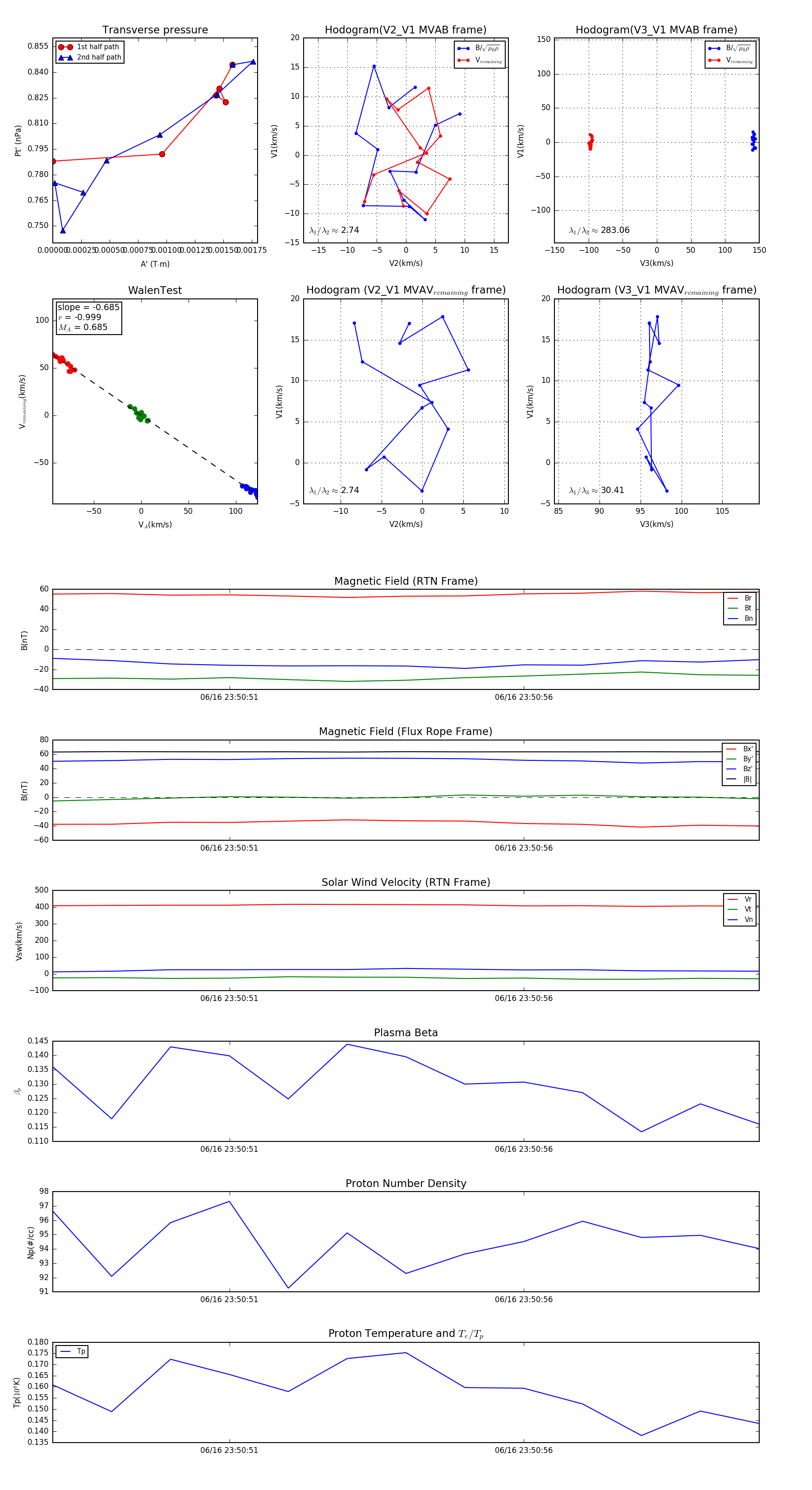
Flux Rope in 2023

Flux Rope Event 2023-06-16 23:50:48 ~ 2023-06-16 23:51:00 (13 seconds)


plot