HOME   LIST
‹–   –›

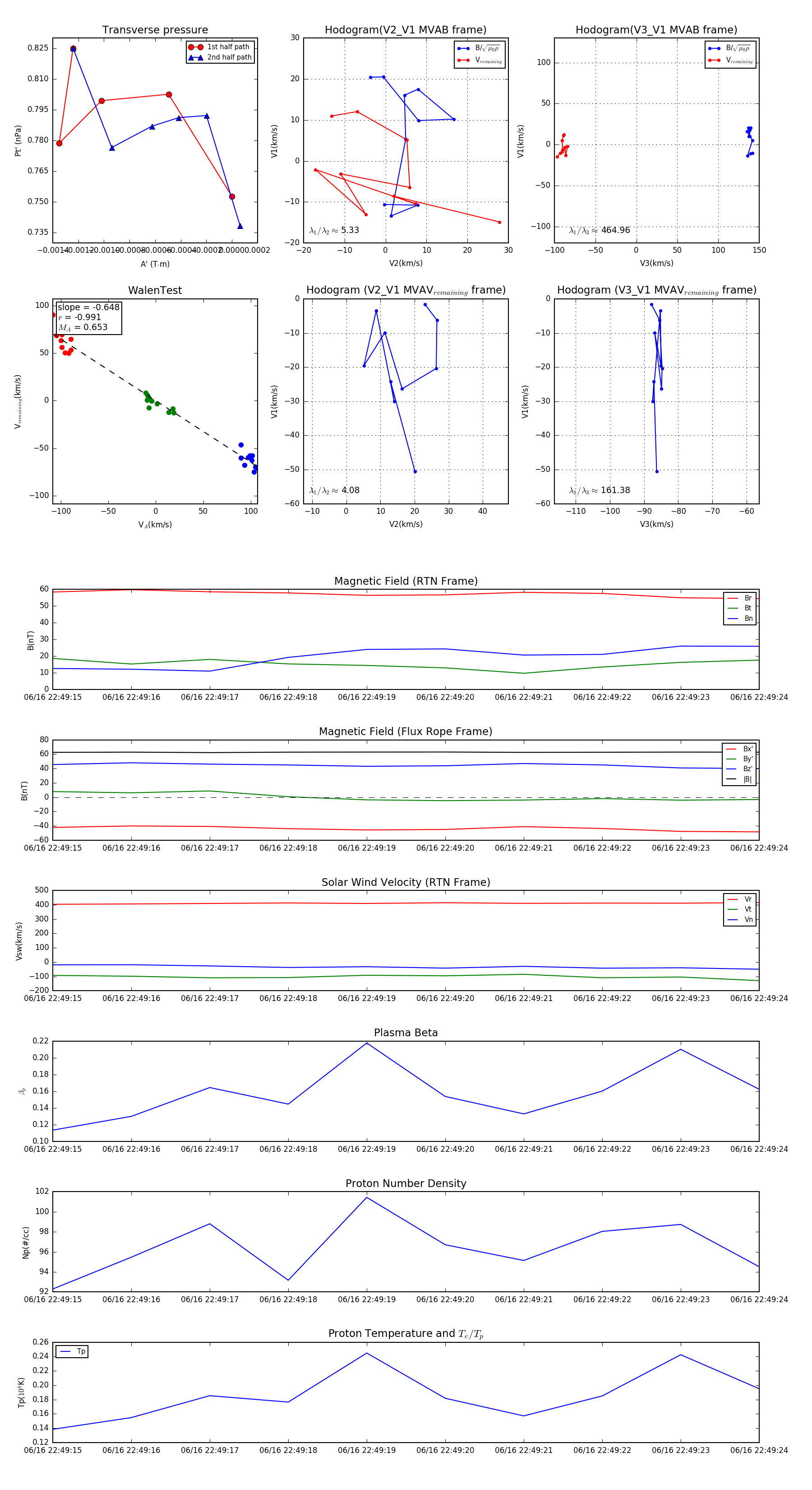
Flux Rope in 2023

Flux Rope Event 2023-06-16 22:49:15 ~ 2023-06-16 22:49:24 (10 seconds)


plot