HOME   LIST
‹–   –›

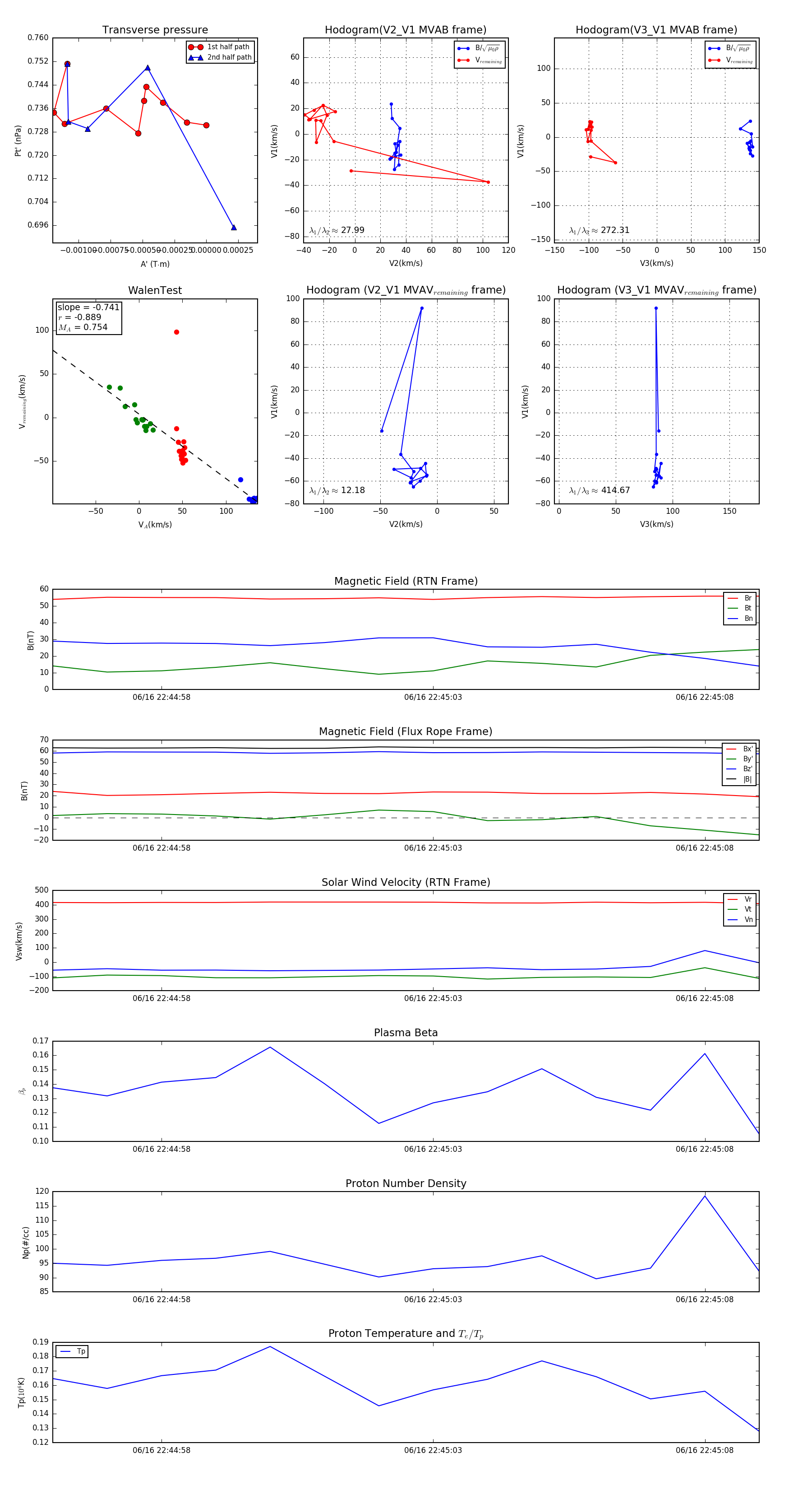
Flux Rope in 2023

Flux Rope Event 2023-06-16 22:44:56 ~ 2023-06-16 22:45:09 (14 seconds)


plot