HOME   LIST
‹–   –›

Flux Rope in 2023

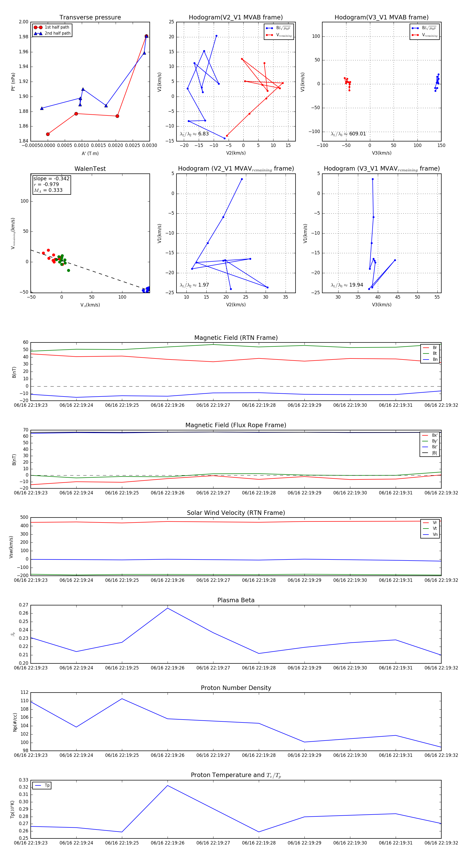
Flux Rope Event 2023-06-16 22:19:23 ~ 2023-06-16 22:19:32 (10 seconds)


plot