HOME   LIST
‹–   –›

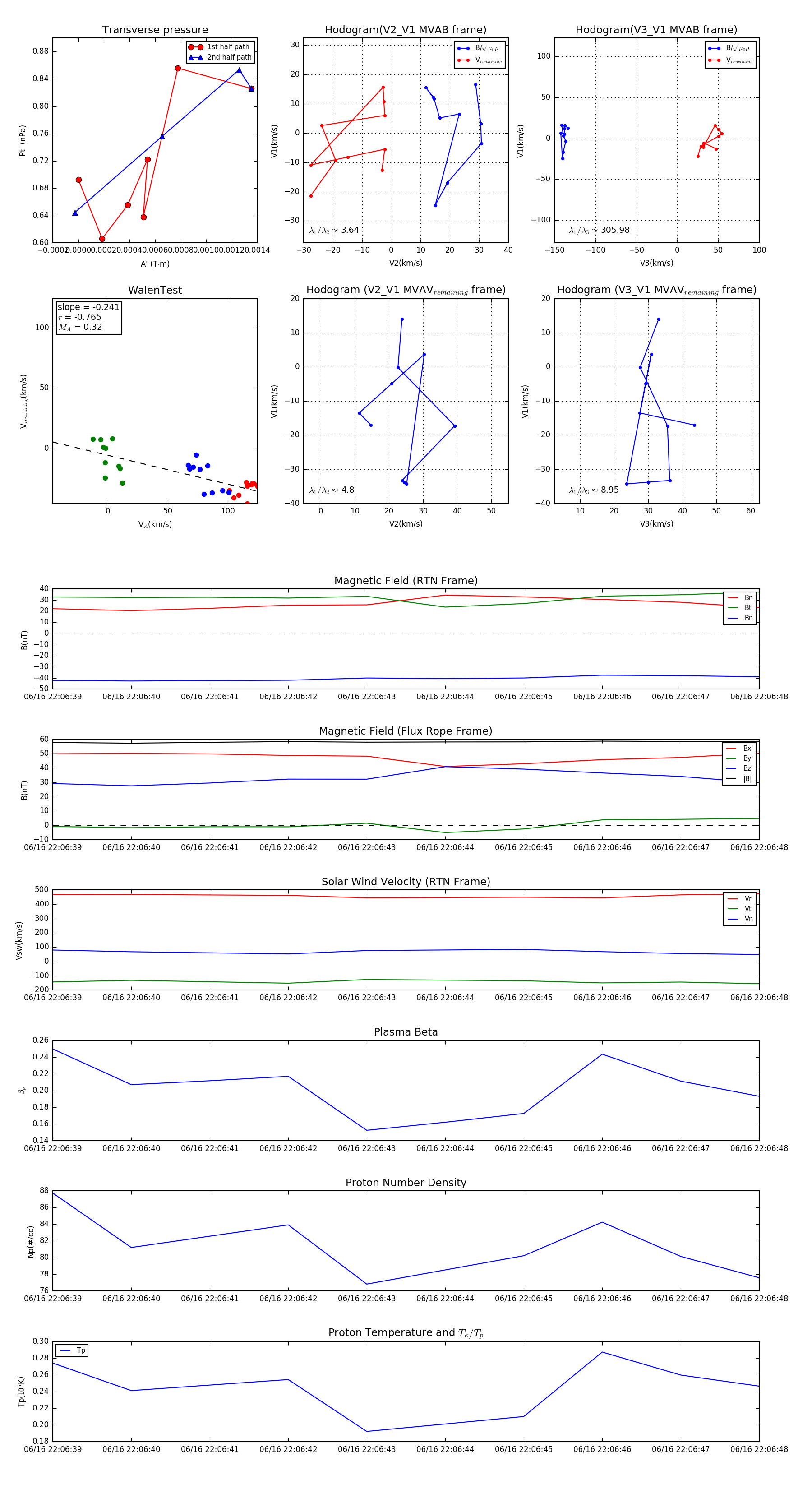
Flux Rope in 2023

Flux Rope Event 2023-06-16 22:06:39 ~ 2023-06-16 22:06:48 (10 seconds)


plot