HOME   LIST
‹–   –›

Flux Rope in 2023

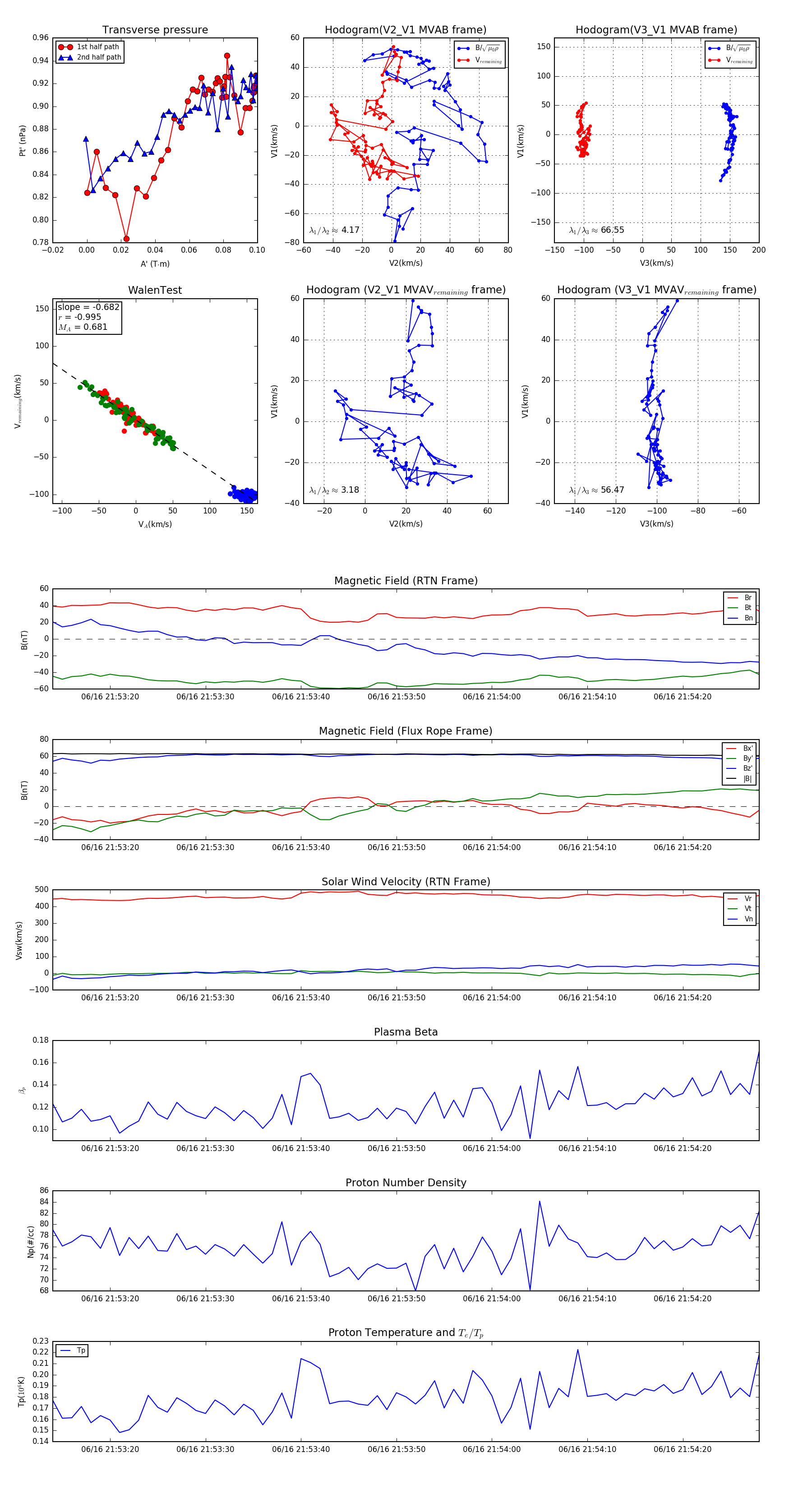
Flux Rope Event 2023-06-16 21:53:14 ~ 2023-06-16 21:54:28 (75 seconds)


plot