HOME   LIST
‹–   –›

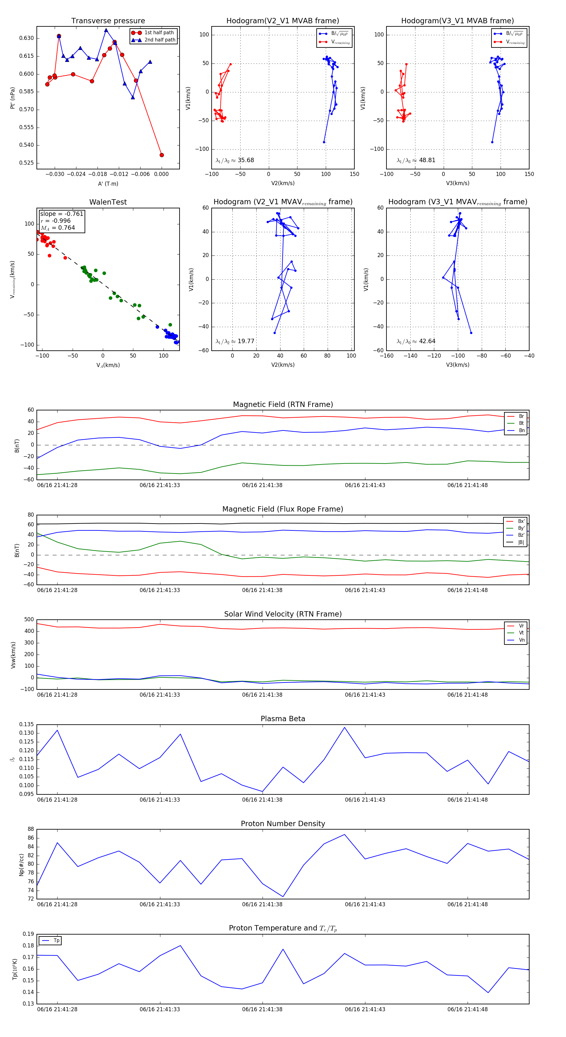
Flux Rope in 2023

Flux Rope Event 2023-06-16 21:41:27 ~ 2023-06-16 21:41:51 (25 seconds)


plot