HOME   LIST
‹–   –›

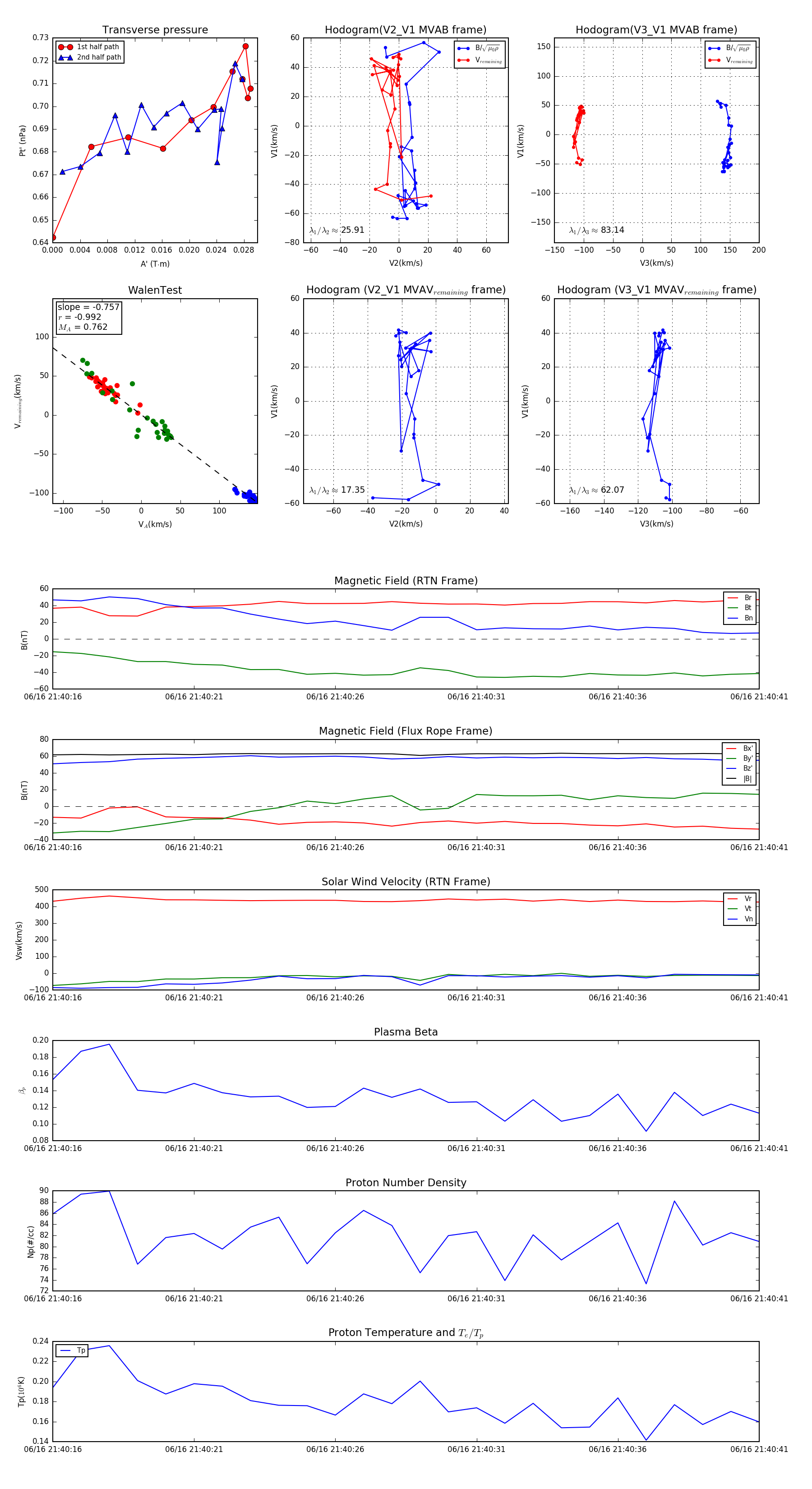
Flux Rope in 2023

Flux Rope Event 2023-06-16 21:40:16 ~ 2023-06-16 21:40:41 (26 seconds)


plot