HOME   LIST
‹–   –›

Flux Rope in 2023

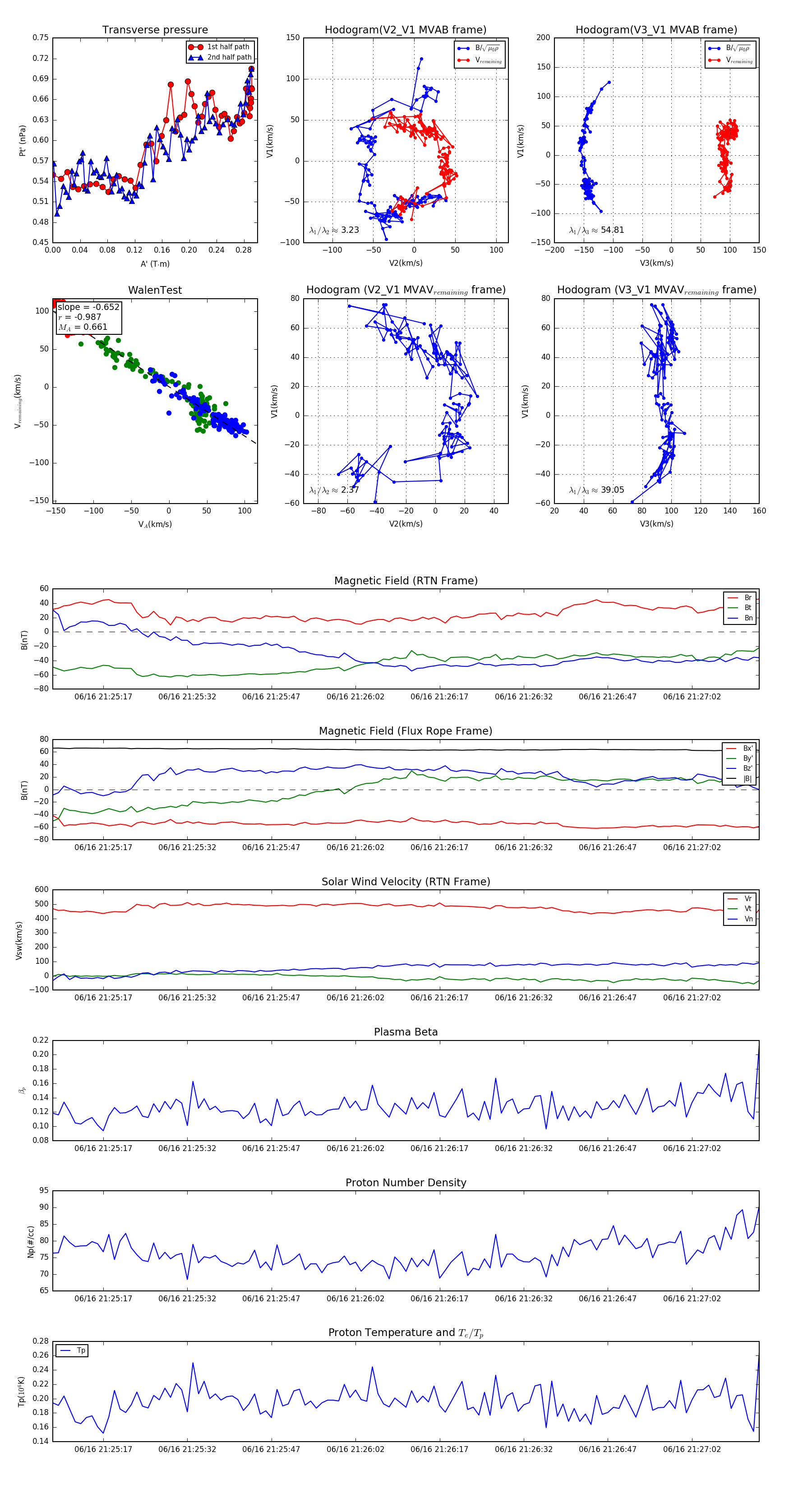
Flux Rope Event 2023-06-16 21:25:08 ~ 2023-06-16 21:27:14 (127 seconds)


plot