HOME   LIST
‹–   –›

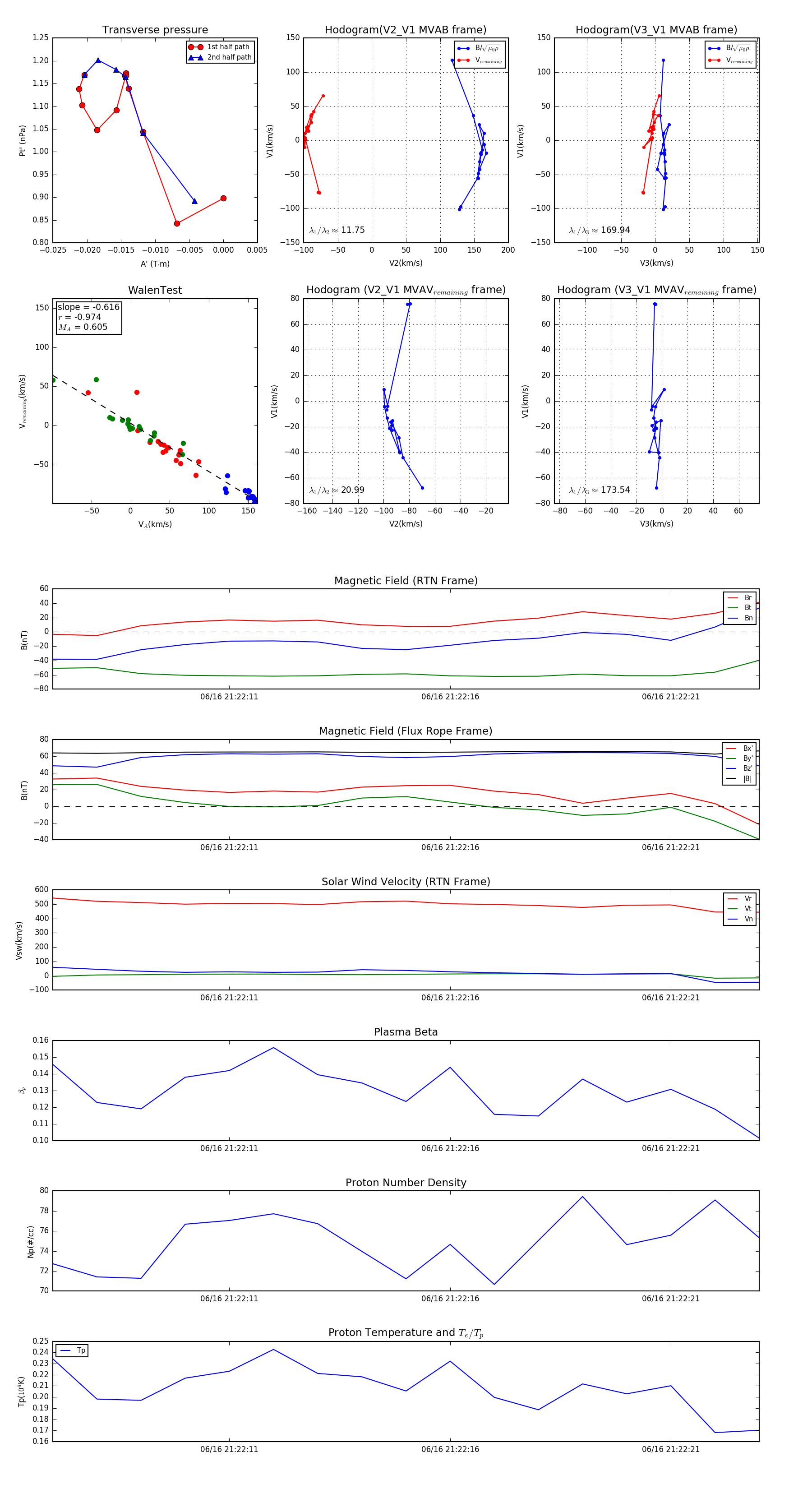
Flux Rope in 2023

Flux Rope Event 2023-06-16 21:22:07 ~ 2023-06-16 21:22:23 (17 seconds)


plot