HOME   LIST
‹–   –›

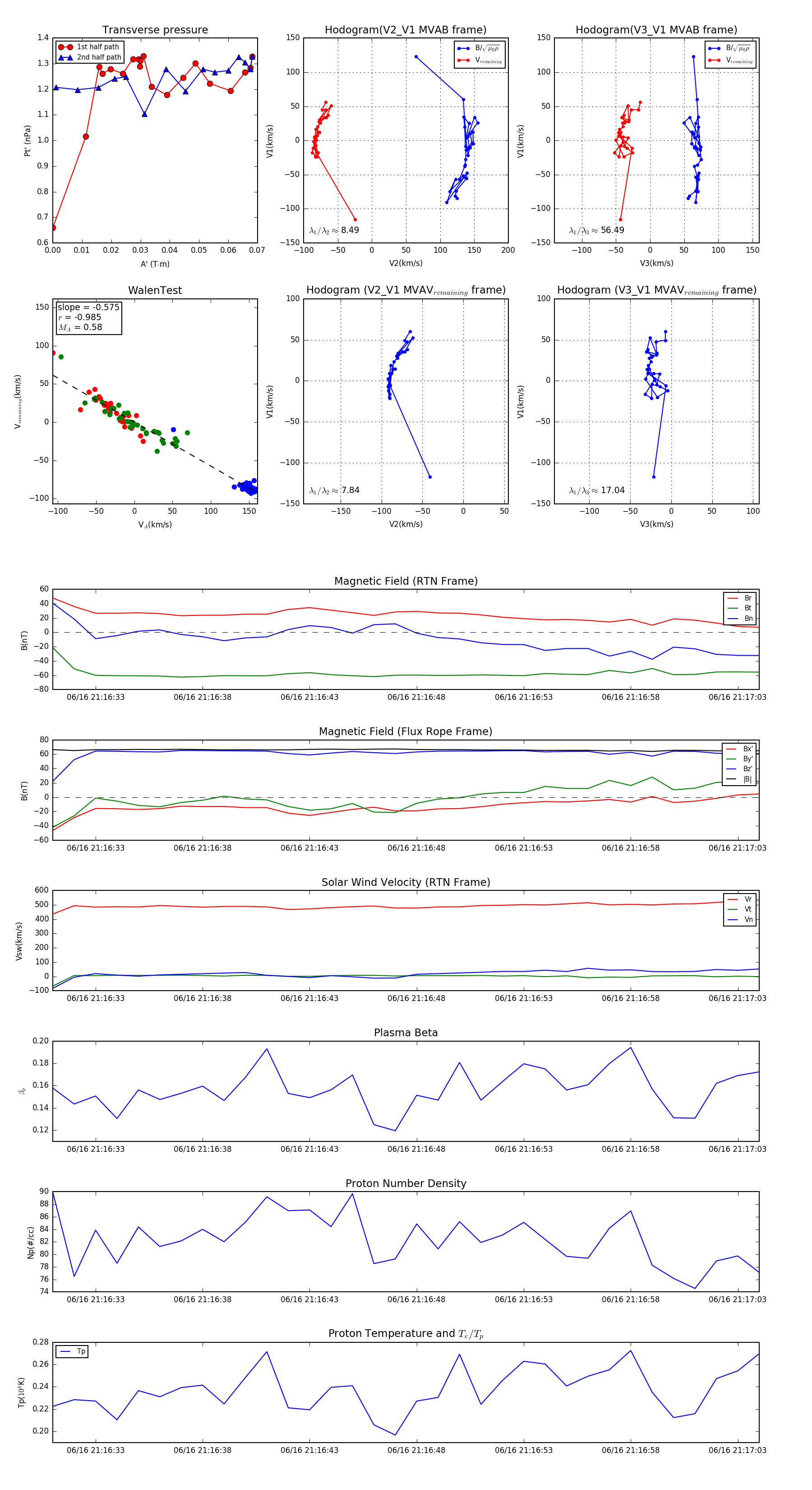
Flux Rope in 2023

Flux Rope Event 2023-06-16 21:16:31 ~ 2023-06-16 21:17:04 (34 seconds)


plot