HOME   LIST
‹–   –›

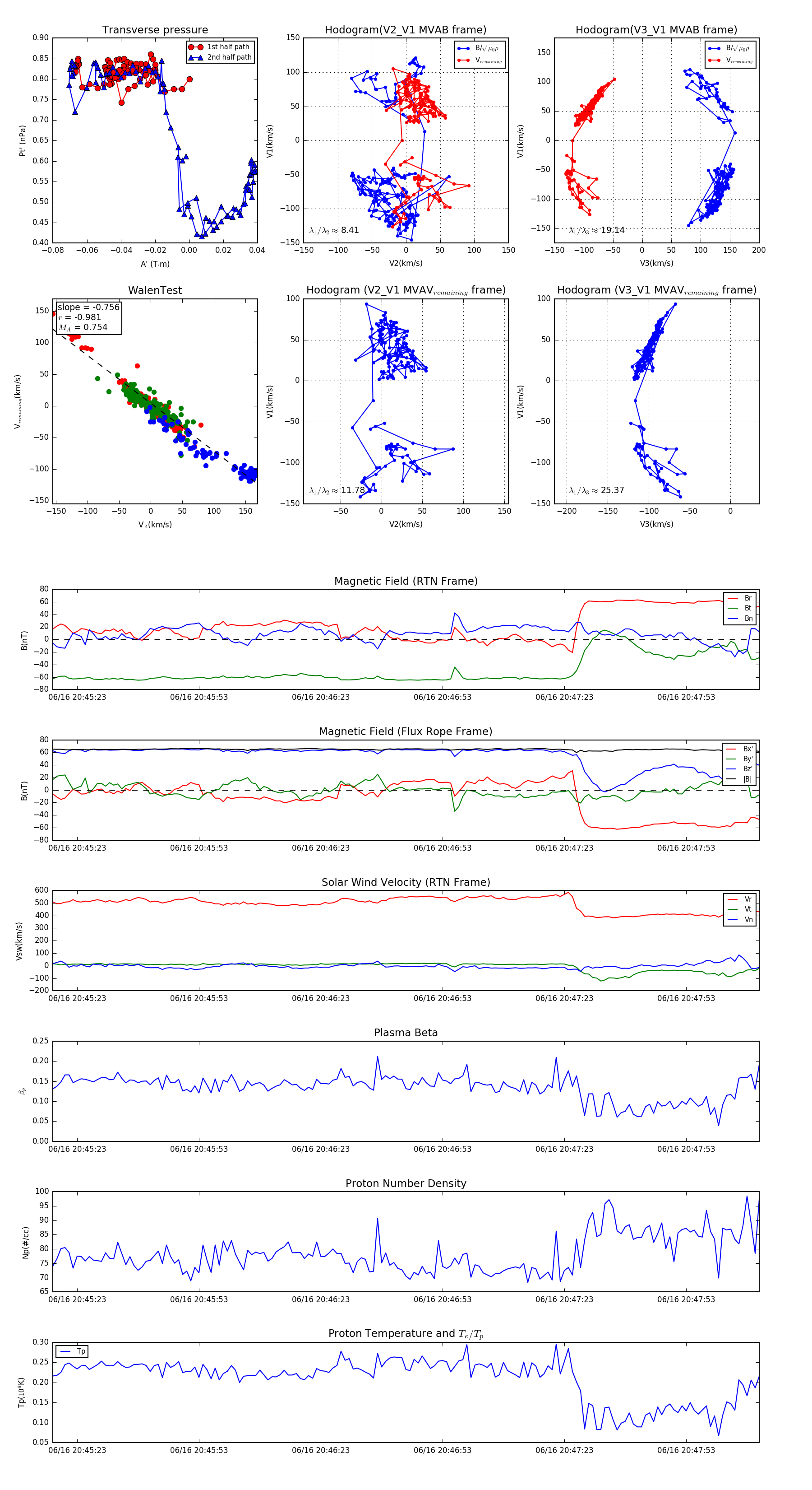
Flux Rope in 2023

Flux Rope Event 2023-06-16 20:45:17 ~ 2023-06-16 20:48:11 (175 seconds)


plot