HOME   LIST
‹–   –›

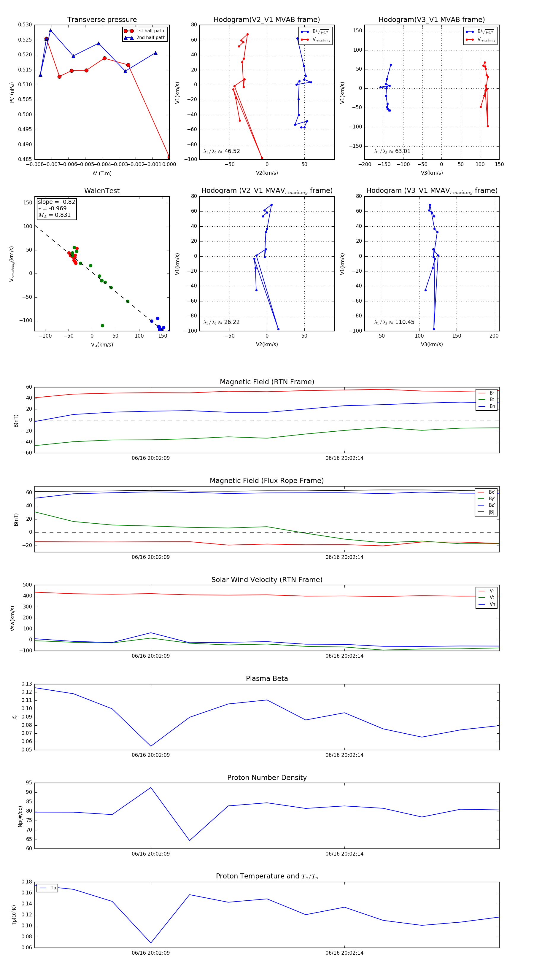
Flux Rope in 2023

Flux Rope Event 2023-06-16 20:02:06 ~ 2023-06-16 20:02:18 (13 seconds)


plot