HOME   LIST
‹–   –›

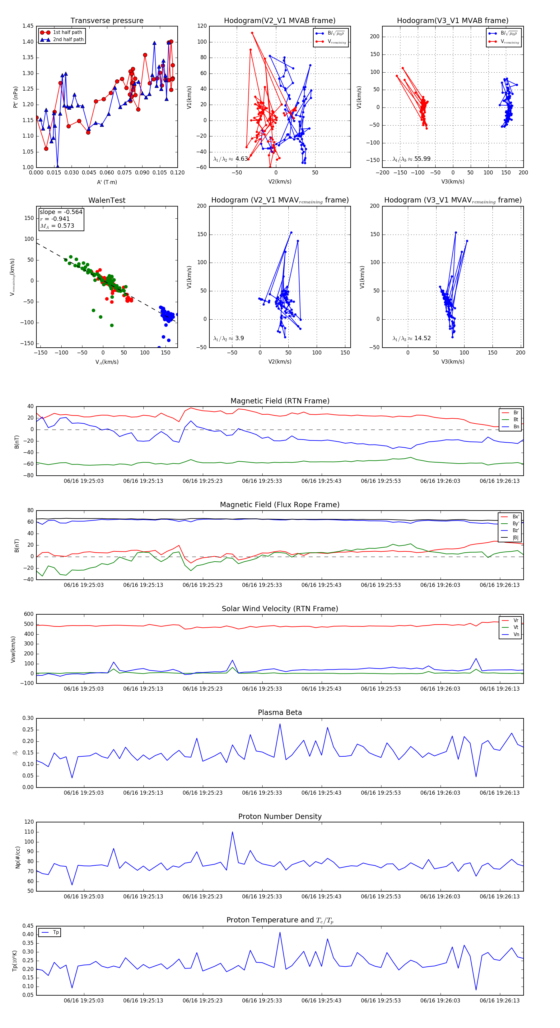
Flux Rope in 2023

Flux Rope Event 2023-06-16 19:24:55 ~ 2023-06-16 19:26:17 (83 seconds)


plot