HOME   LIST
‹–   –›

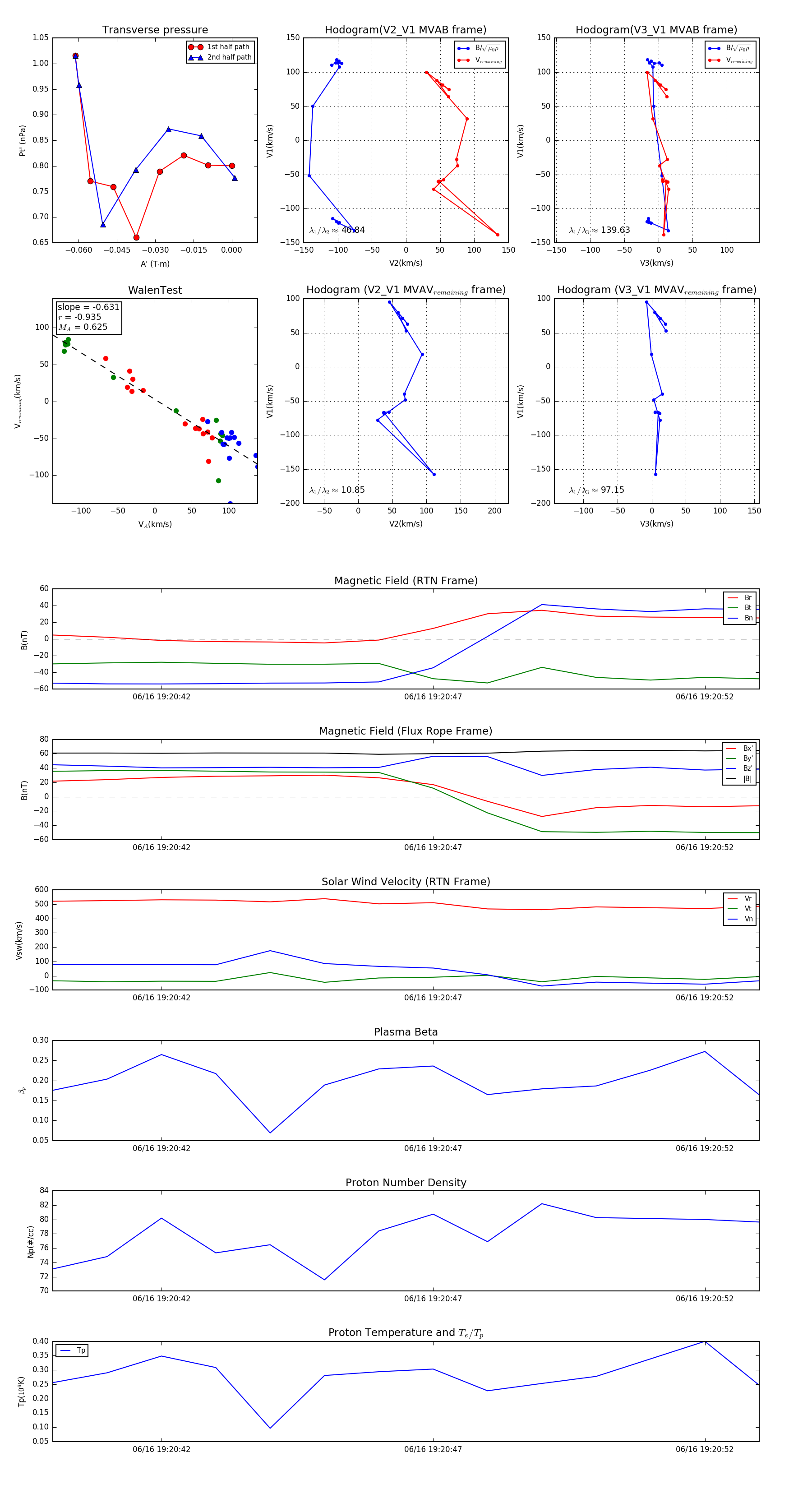
Flux Rope in 2023

Flux Rope Event 2023-06-16 19:20:40 ~ 2023-06-16 19:20:53 (14 seconds)


plot