HOME   LIST
‹–   –›

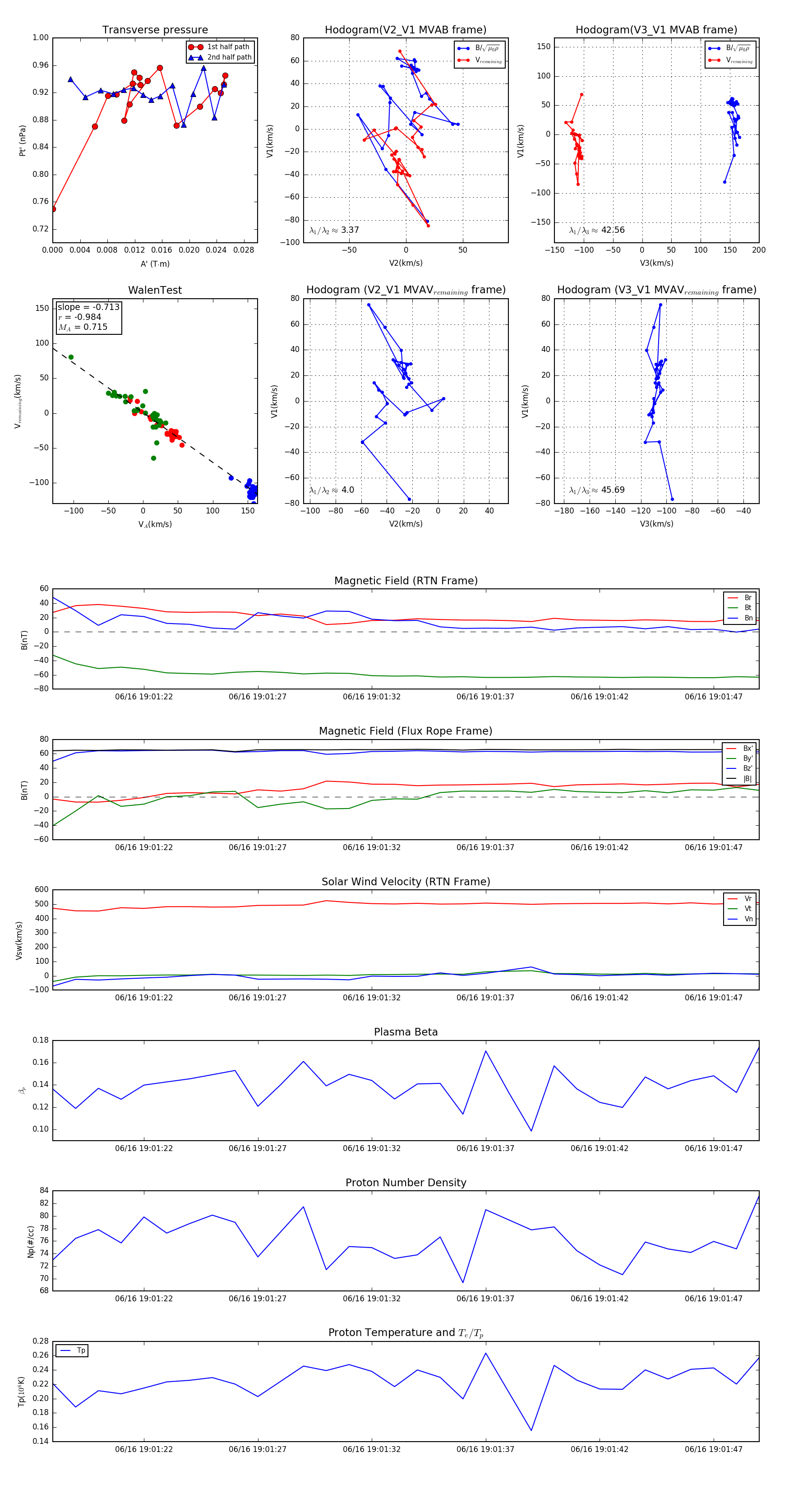
Flux Rope in 2023

Flux Rope Event 2023-06-16 19:01:18 ~ 2023-06-16 19:01:49 (32 seconds)


plot