HOME   LIST
‹–   –›

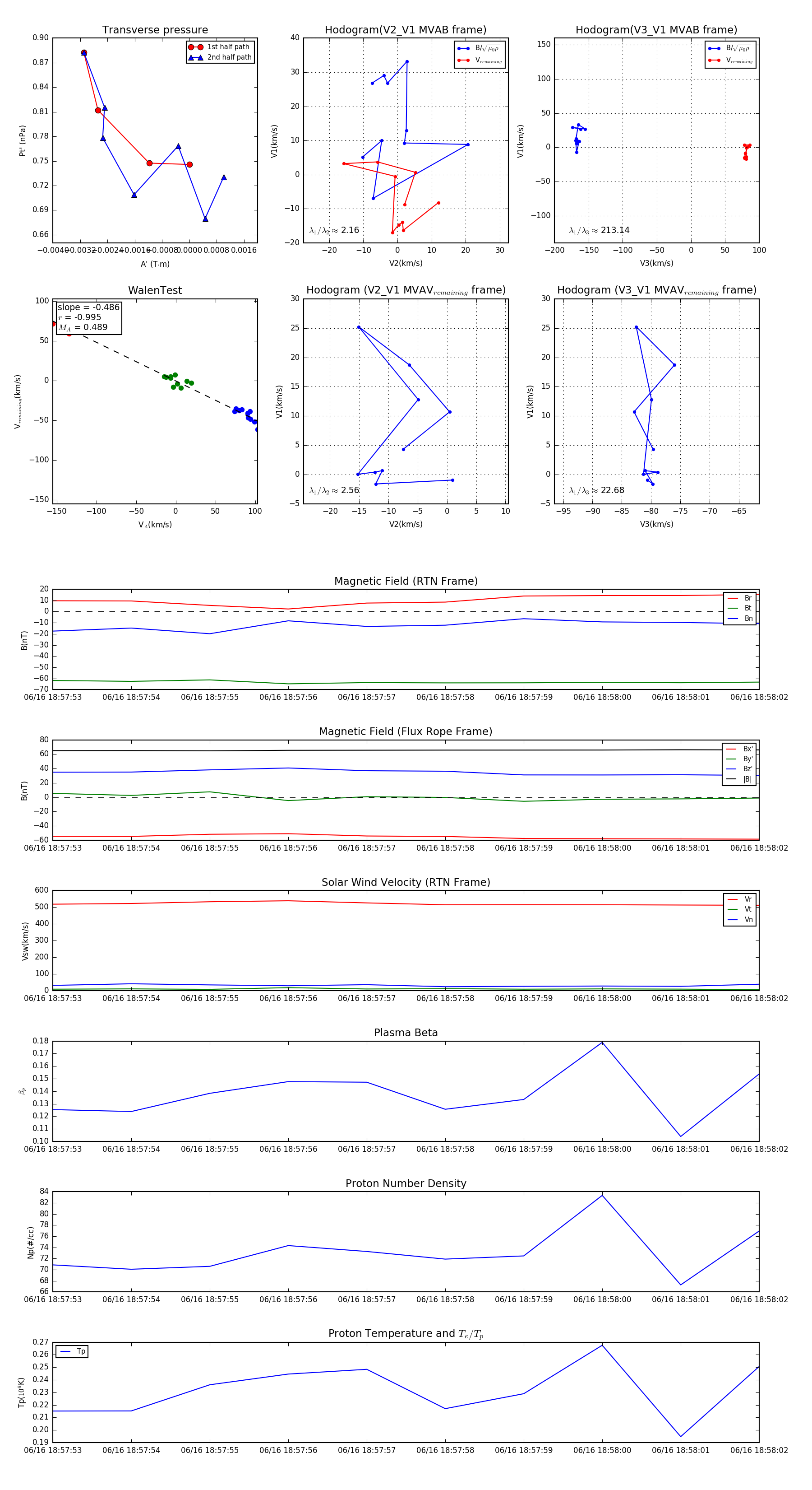
Flux Rope in 2023

Flux Rope Event 2023-06-16 18:57:53 ~ 2023-06-16 18:58:02 (10 seconds)


plot