HOME   LIST
‹–   –›

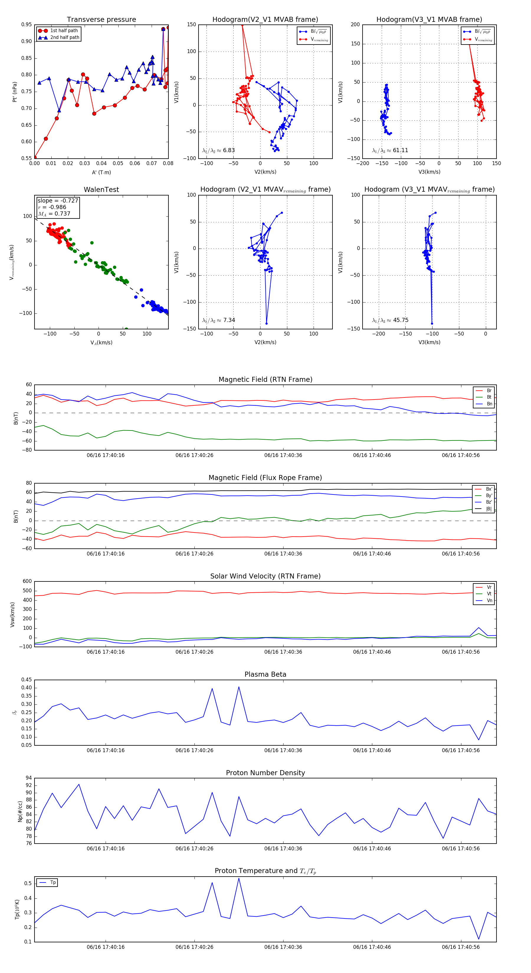
Flux Rope in 2023

Flux Rope Event 2023-06-16 17:40:08 ~ 2023-06-16 17:41:00 (53 seconds)


plot