HOME   LIST
‹–   –›

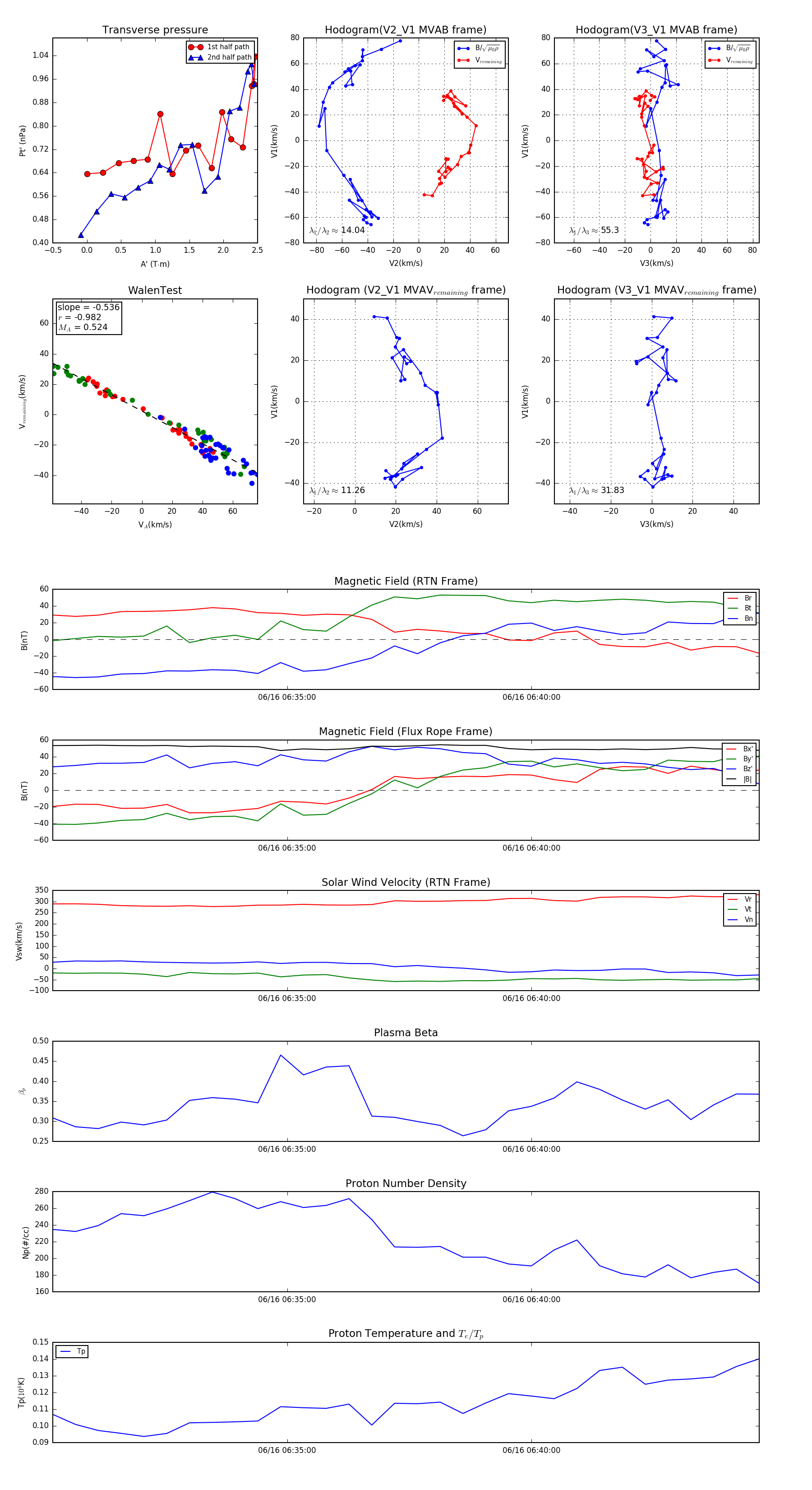
Flux Rope in 2023

Flux Rope Event 2023-06-16 06:30:12 ~ 2023-06-16 06:44:40 (869 seconds)


plot