HOME   LIST
‹–   –›

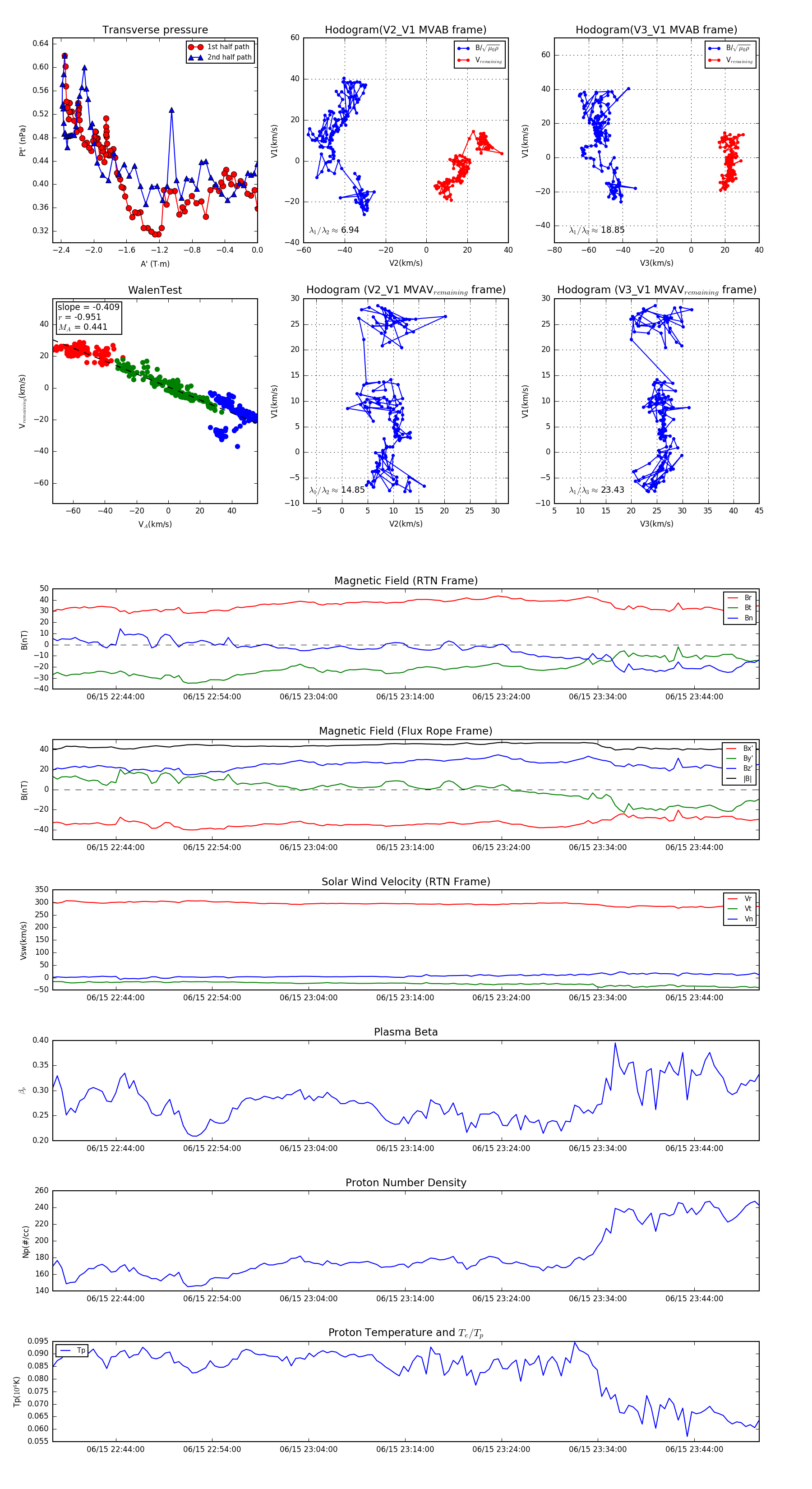
Flux Rope in 2023

Flux Rope Event 2023-06-15 22:37:28 ~ 2023-06-15 23:50:44 (4397 seconds)


plot