HOME   LIST
‹–   –›

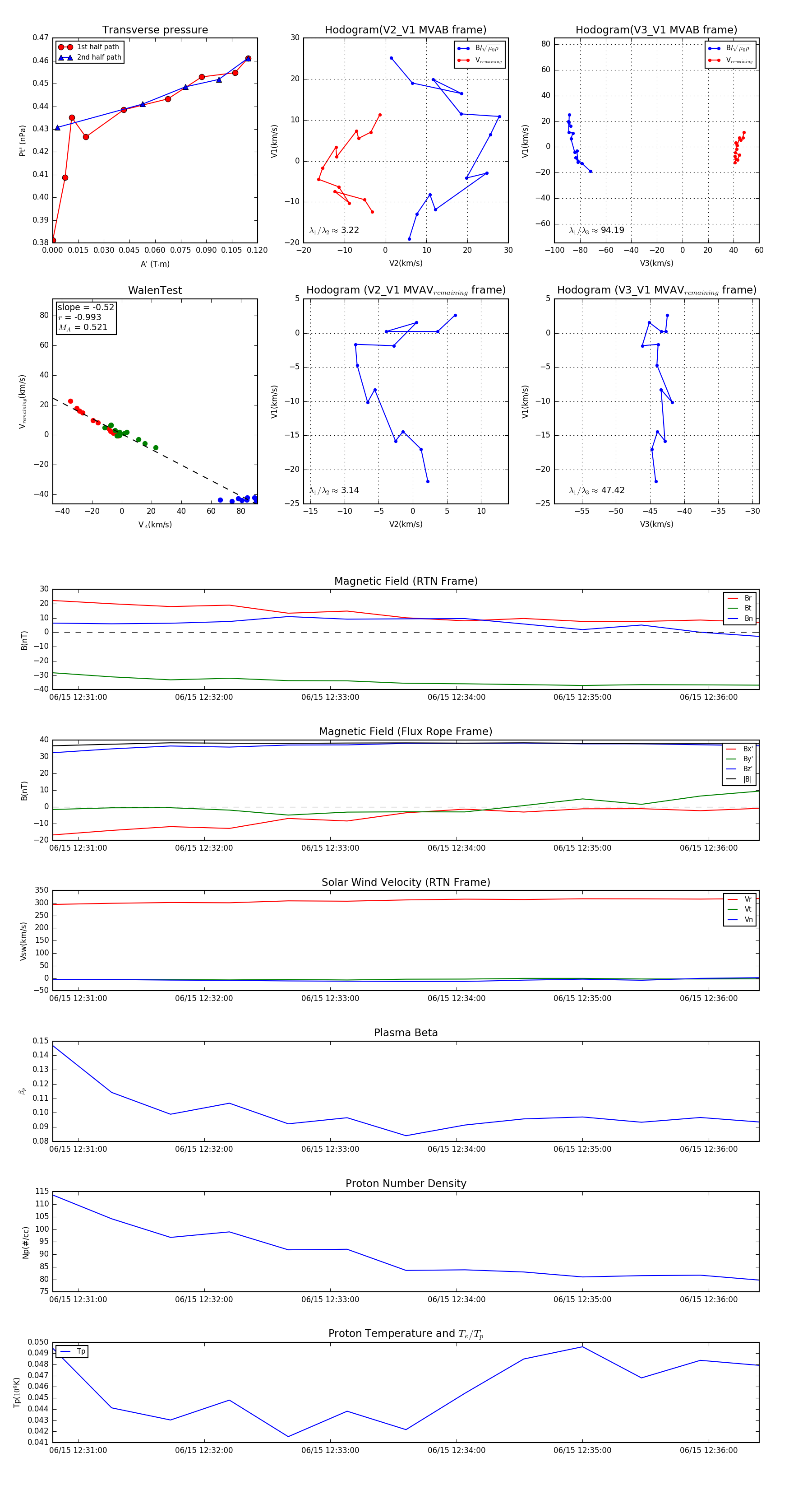
Flux Rope in 2023

Flux Rope Event 2023-06-15 12:30:48 ~ 2023-06-15 12:36:24 (337 seconds)


plot