HOME   LIST
‹–   –›

Flux Rope in 2023

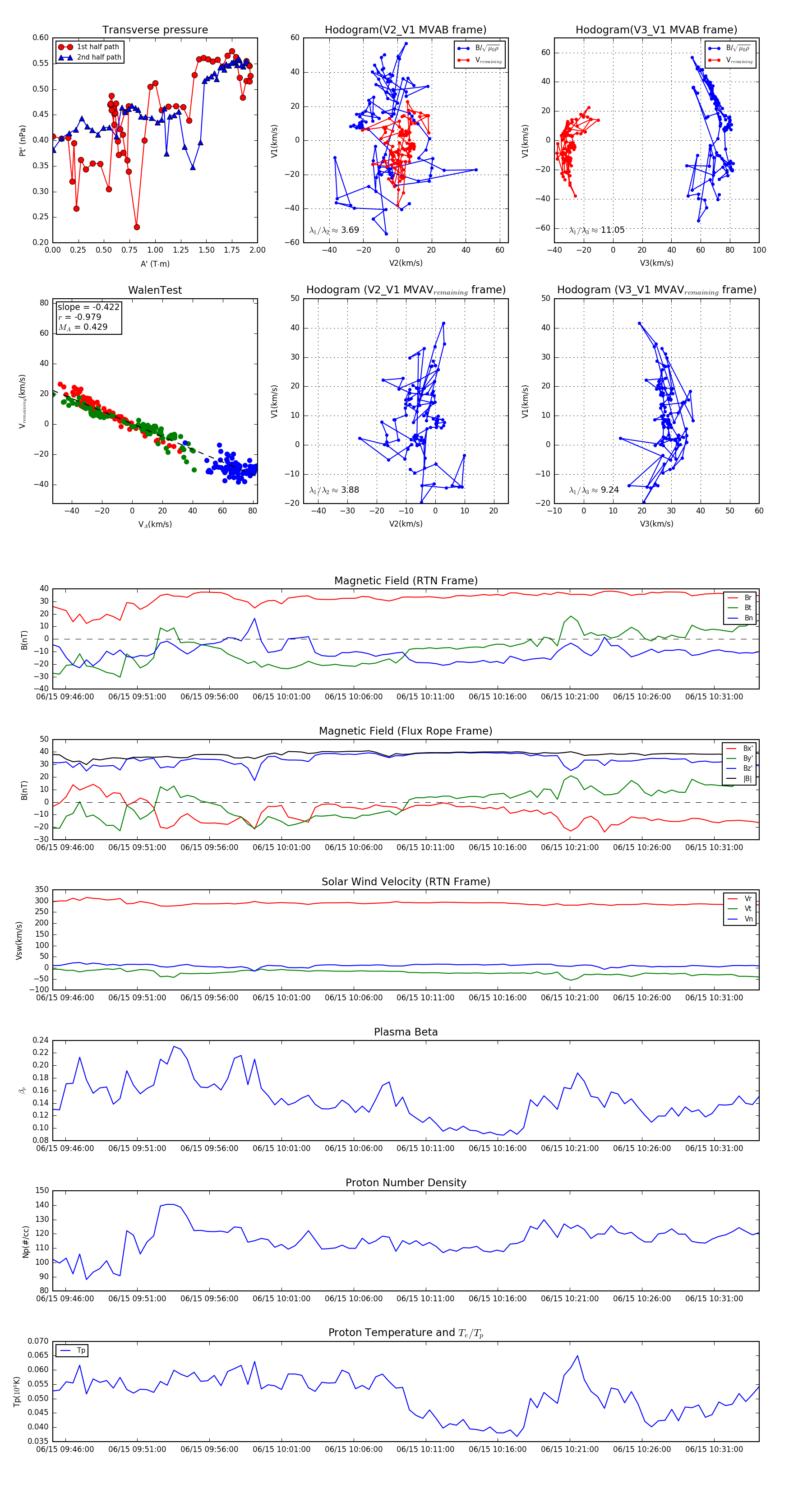
Flux Rope Event 2023-06-15 09:45:08 ~ 2023-06-15 10:34:08 (2941 seconds)


plot