HOME   LIST
‹–   –›

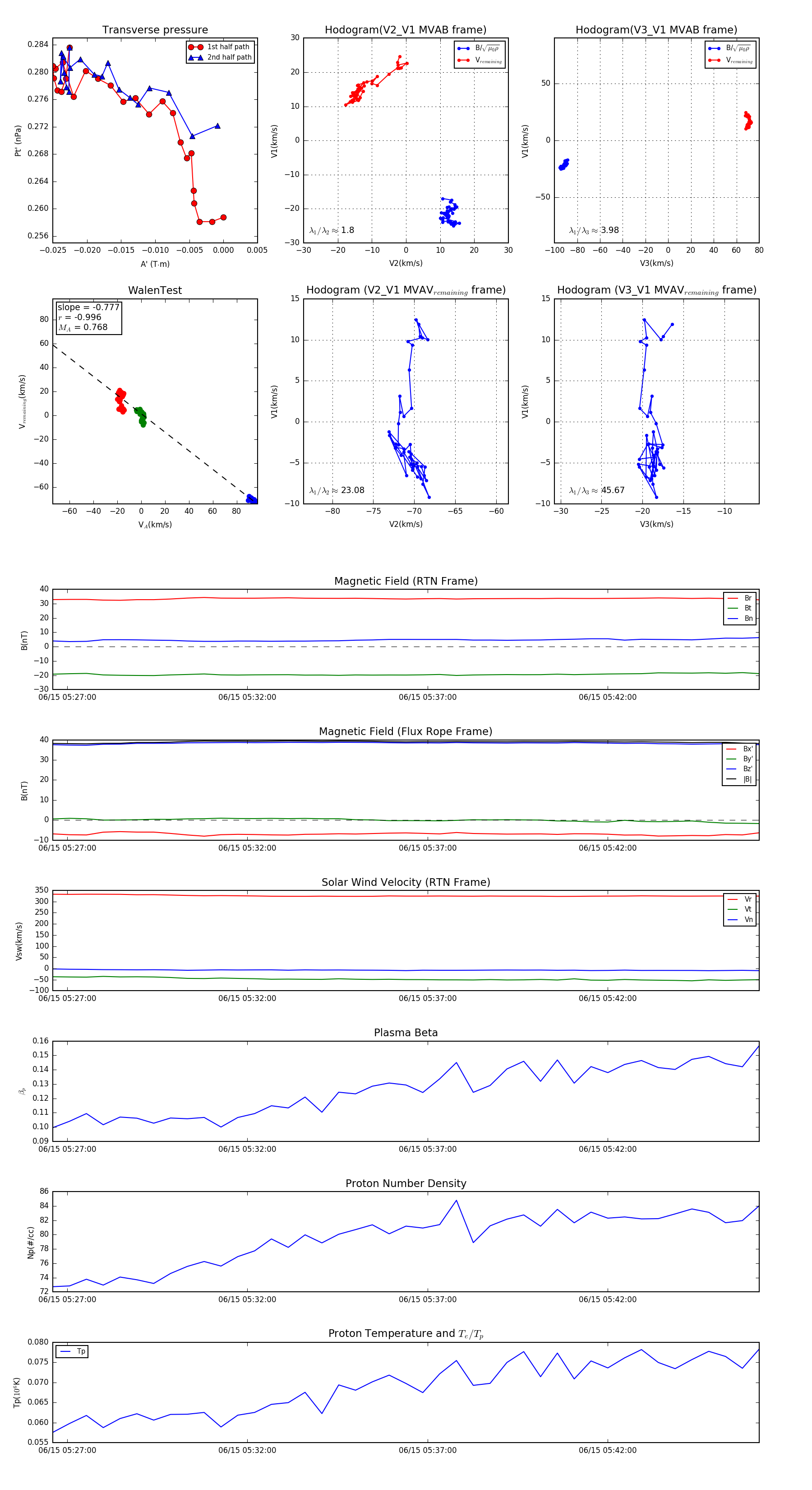
Flux Rope in 2023

Flux Rope Event 2023-06-15 05:26:36 ~ 2023-06-15 05:46:12 (1177 seconds)


plot