HOME   LIST
‹–   –›

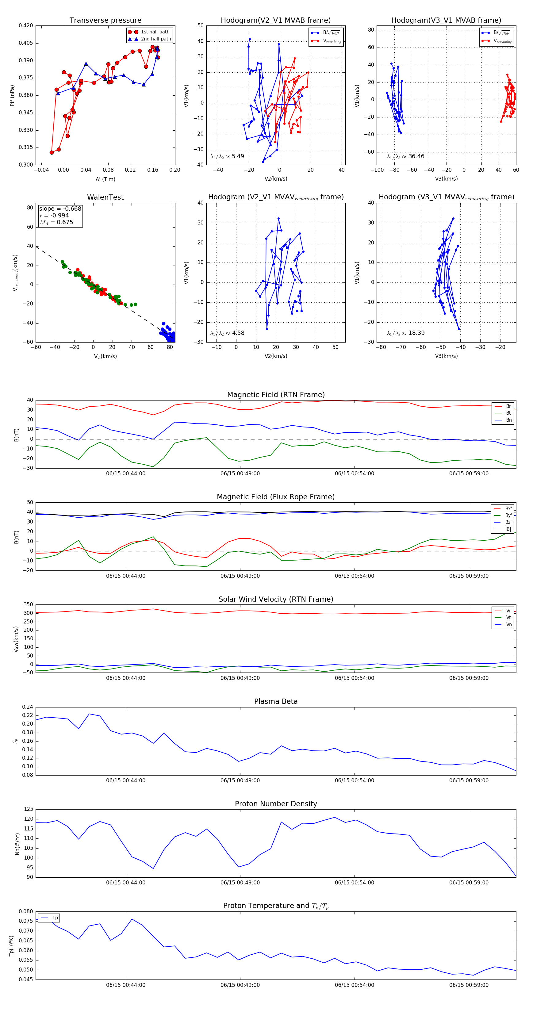
Flux Rope in 2023

Flux Rope Event 2023-06-15 00:40:04 ~ 2023-06-15 01:01:04 (1261 seconds)


plot