HOME   LIST
‹–   –›

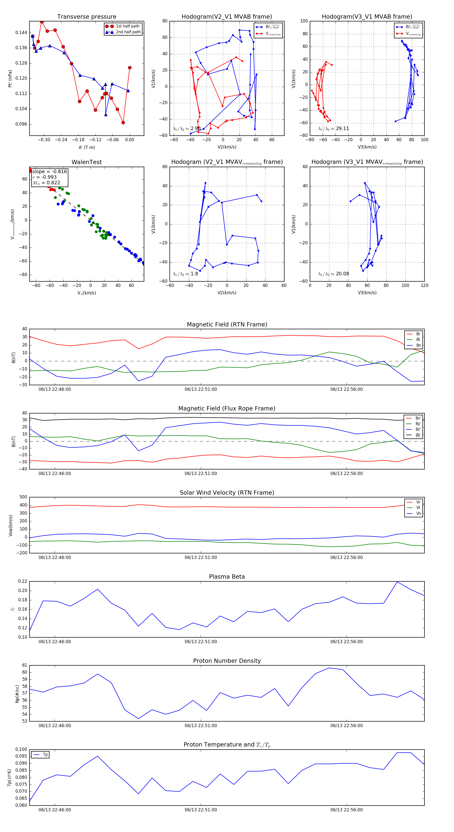
Flux Rope in 2023

Flux Rope Event 2023-06-13 22:45:08 ~ 2023-06-13 22:58:40 (813 seconds)


plot