HOME   LIST
‹–   –›

Flux Rope in 2023

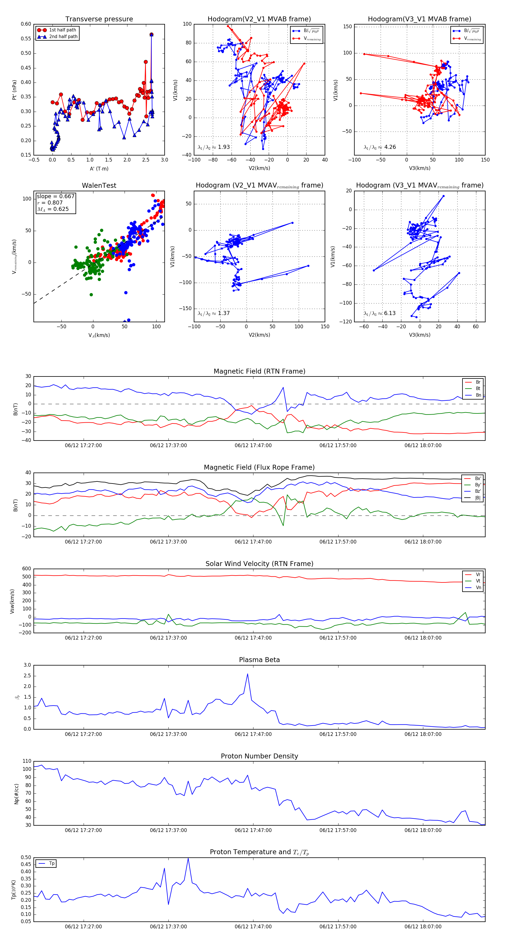
Flux Rope Event 2023-06-12 17:21:08 ~ 2023-06-12 18:14:20 (3193 seconds)


plot