HOME   LIST
‹–   –›

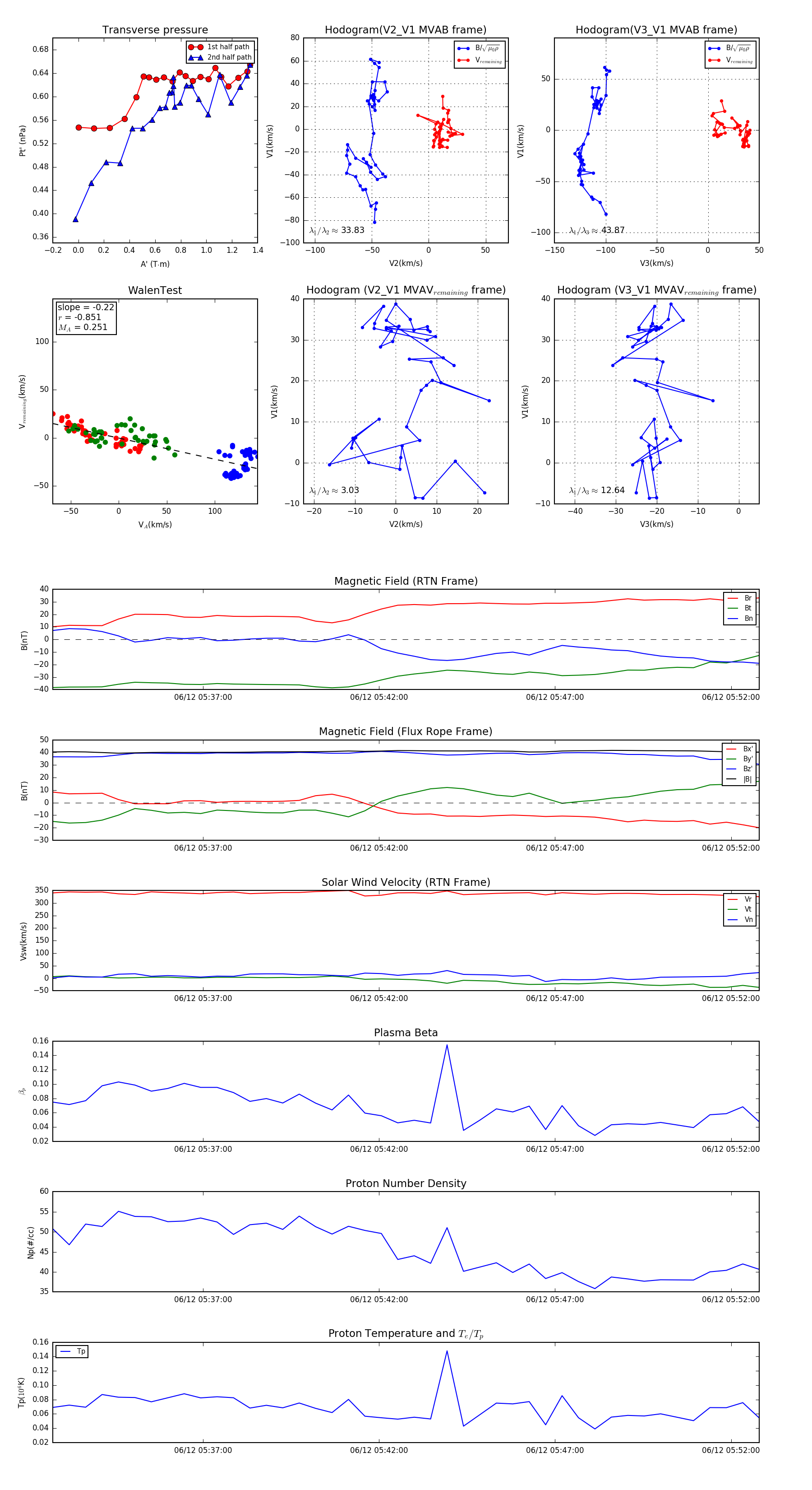
Flux Rope in 2023

Flux Rope Event 2023-06-12 05:32:44 ~ 2023-06-12 05:52:48 (1205 seconds)


plot