HOME   LIST
‹–   –›

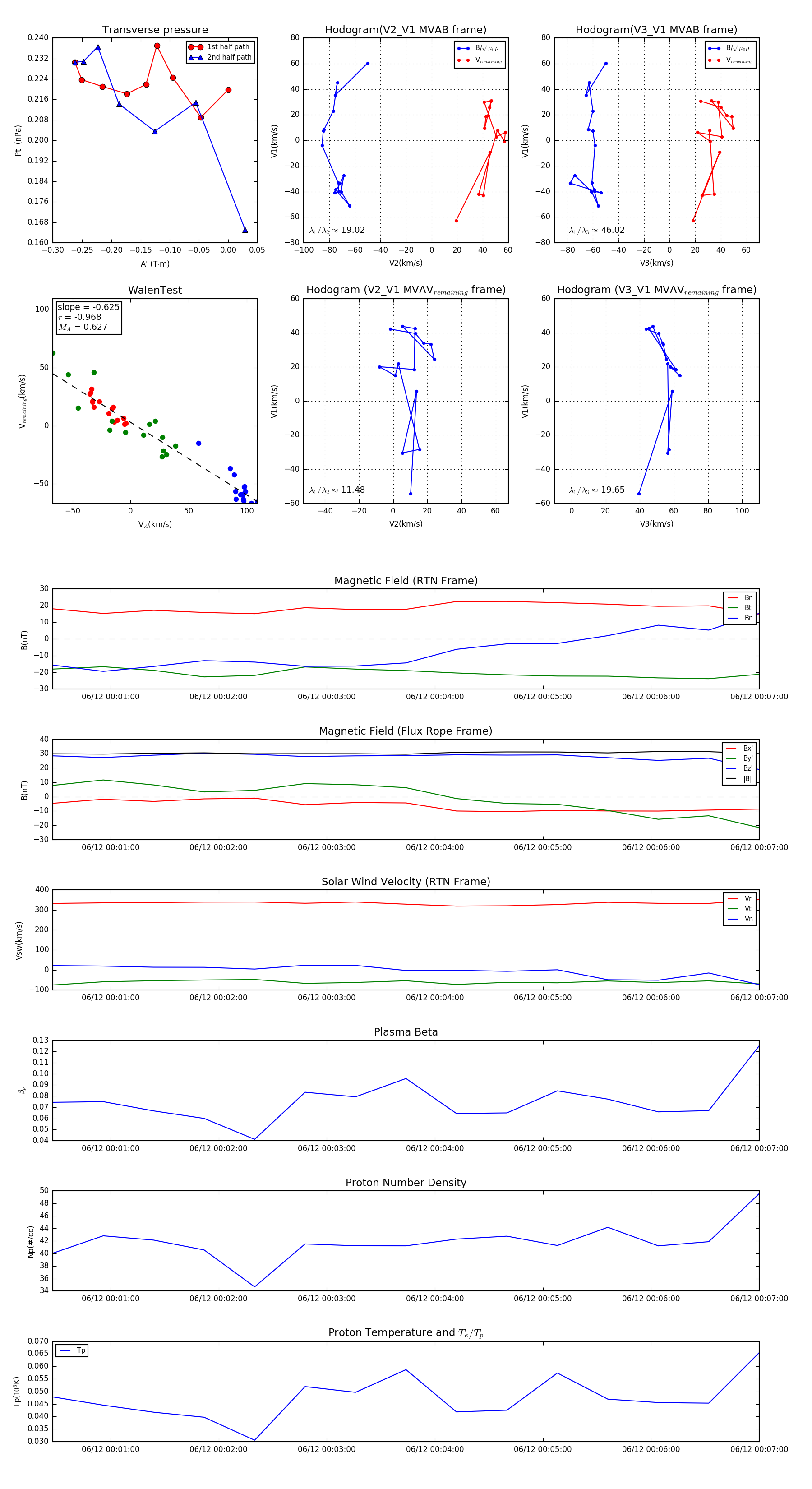
Flux Rope in 2023

Flux Rope Event 2023-06-12 00:00:28 ~ 2023-06-12 00:07:00 (393 seconds)


plot