HOME   LIST
‹–   –›

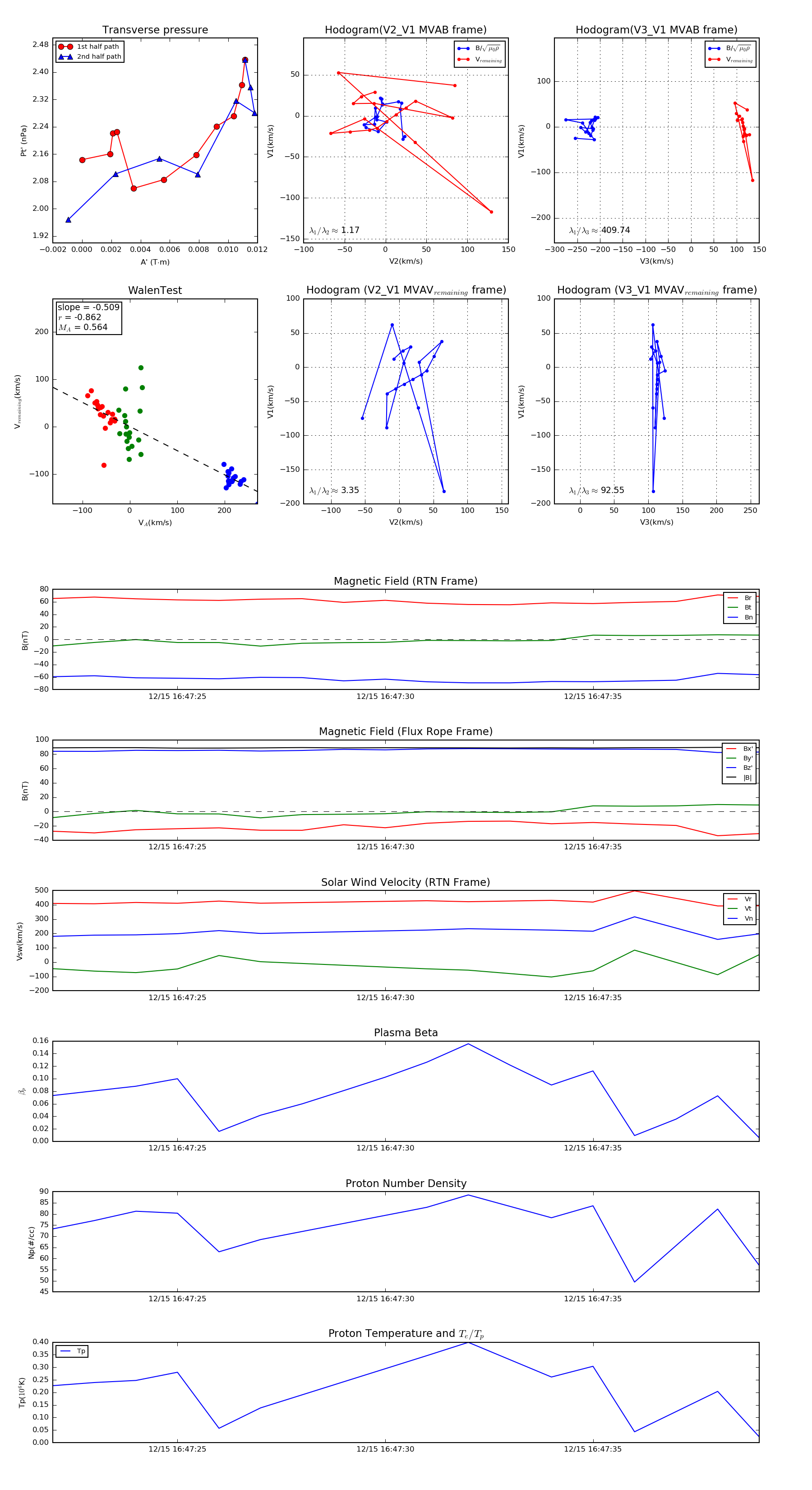
Flux Rope in 2022

Flux Rope Event 2022-12-15 16:47:22 ~ 2022-12-15 16:47:39 (18 seconds)


plot