HOME   LIST
‹–   –›

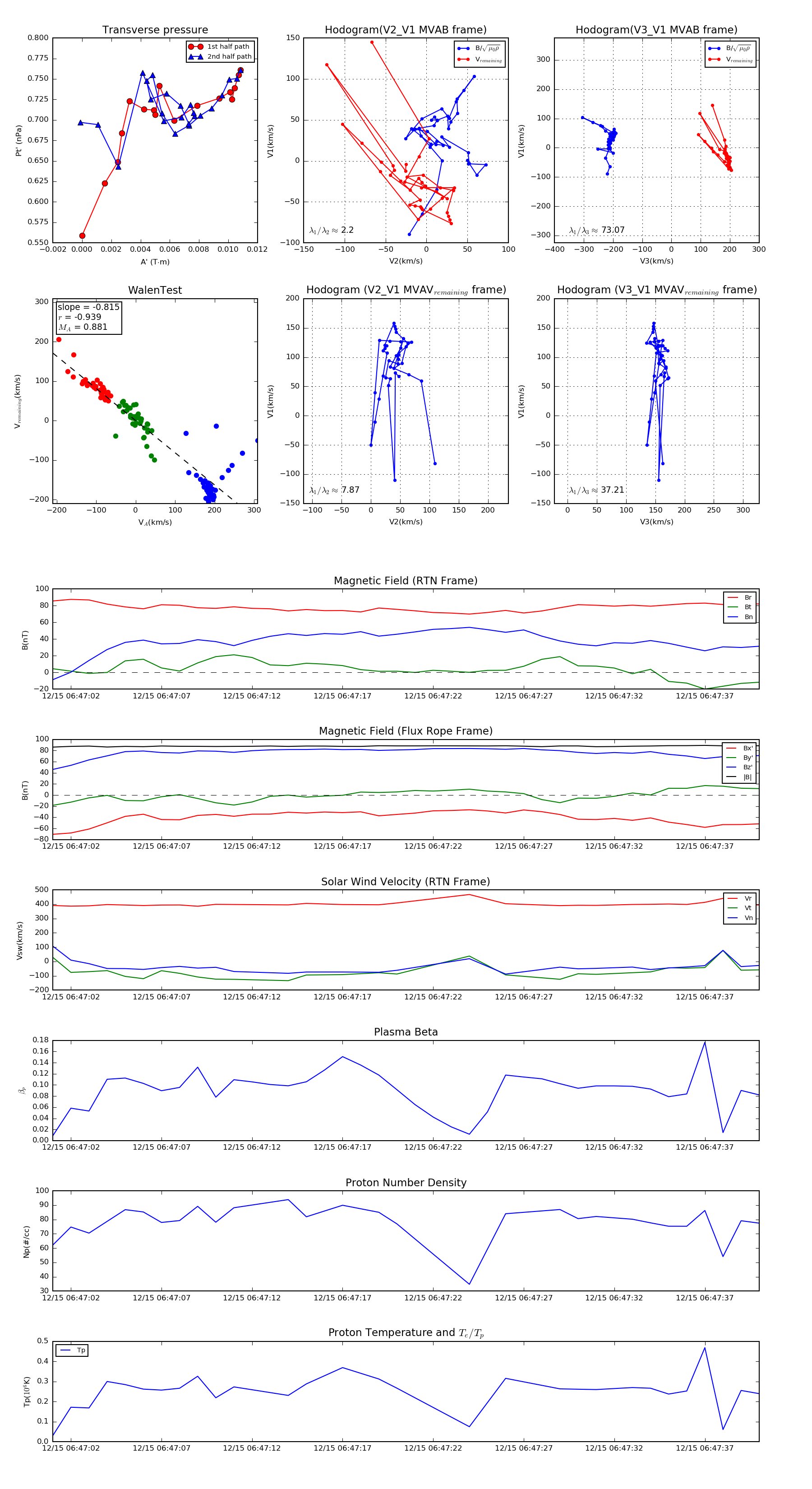
Flux Rope in 2022

Flux Rope Event 2022-12-15 06:47:01 ~ 2022-12-15 06:47:40 (40 seconds)


plot