HOME   LIST
‹–   –›

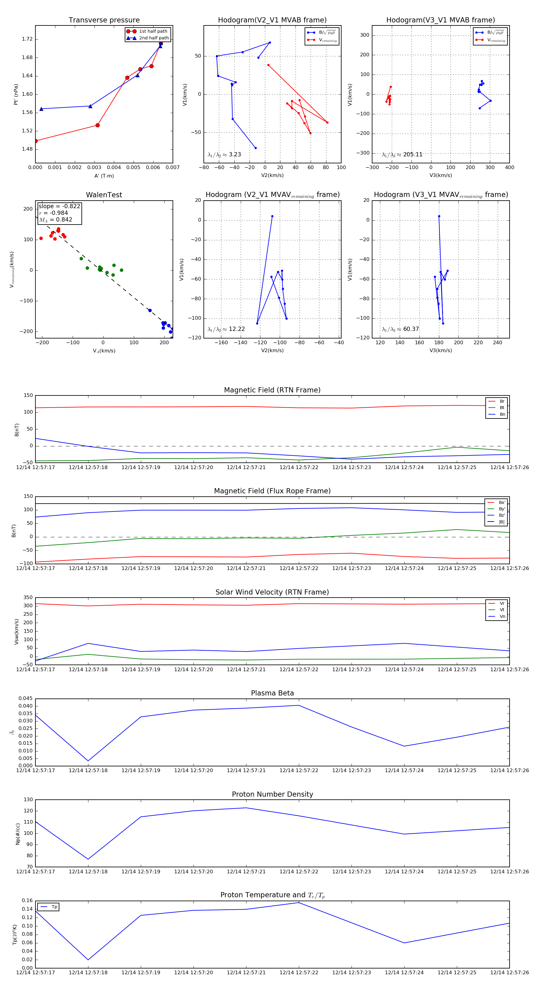
Flux Rope in 2022

Flux Rope Event 2022-12-14 12:57:17 ~ 2022-12-14 12:57:26 (10 seconds)


plot