HOME   LIST
‹–   –›

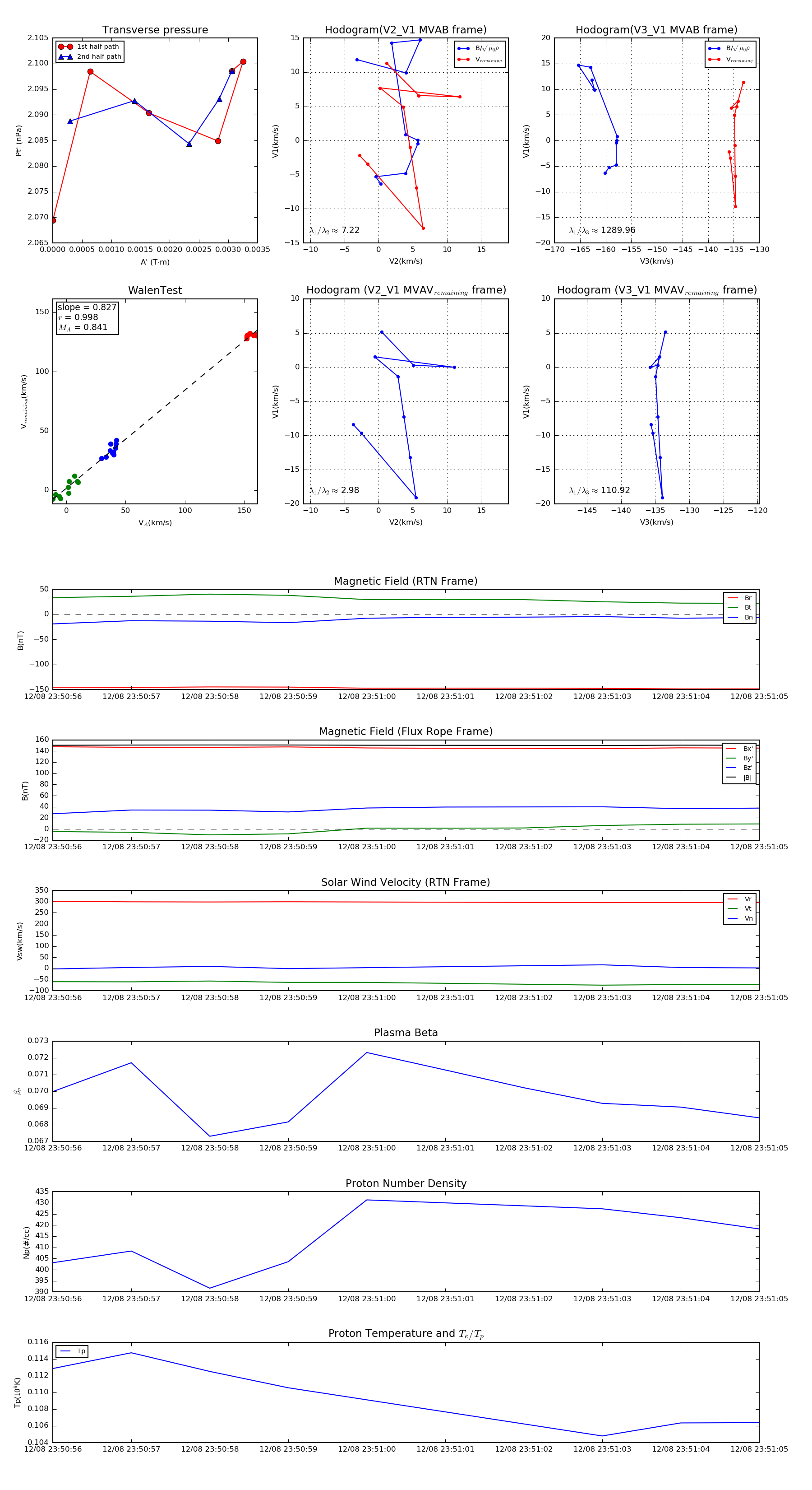
Flux Rope in 2022

Flux Rope Event 2022-12-08 23:50:56 ~ 2022-12-08 23:51:05 (10 seconds)


plot