HOME   LIST
‹–   –›

Flux Rope in 2022

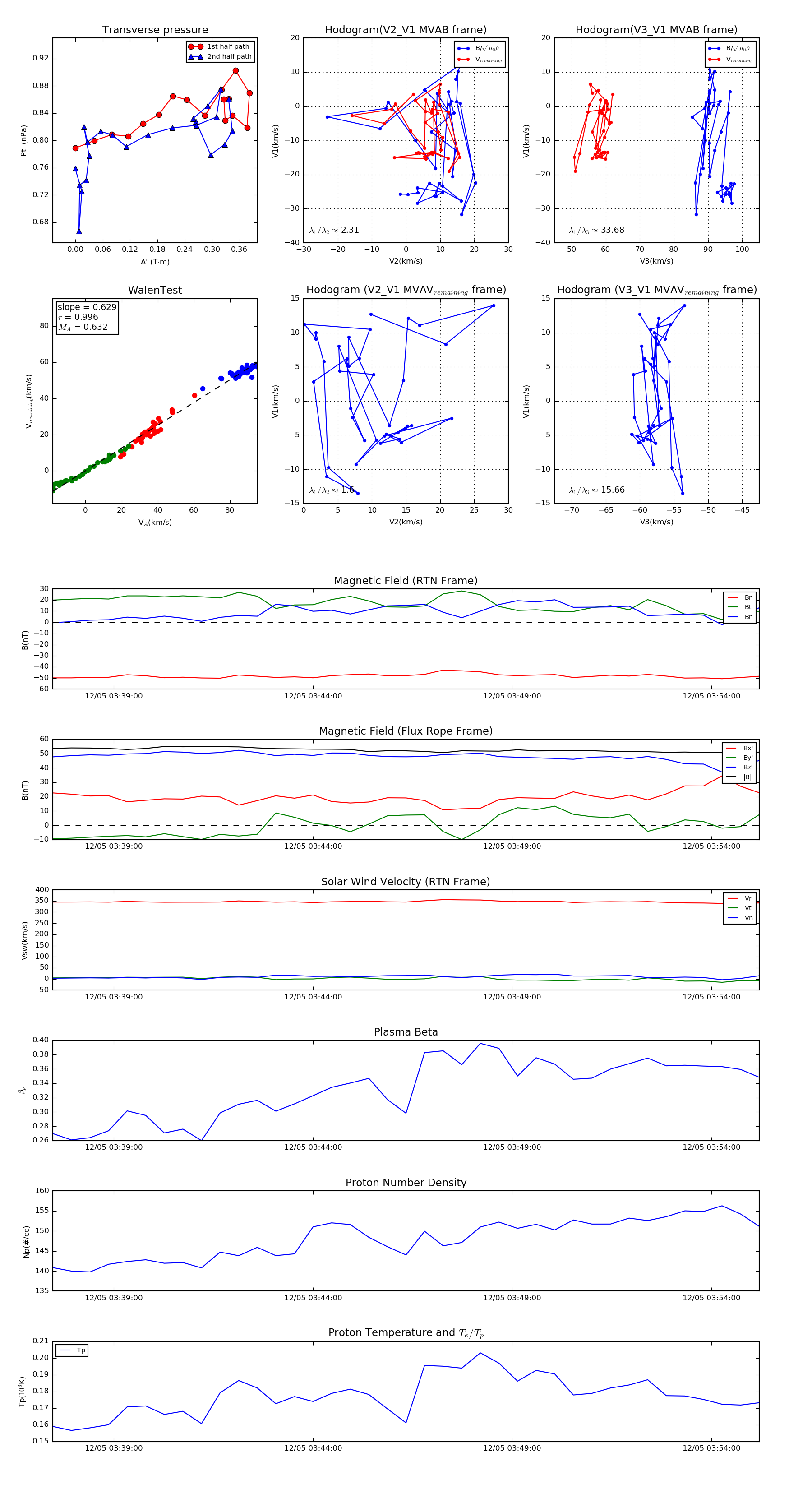
Flux Rope Event 2022-12-05 03:37:28 ~ 2022-12-05 03:55:12 (1065 seconds)


plot