HOME   LIST
‹–   –›

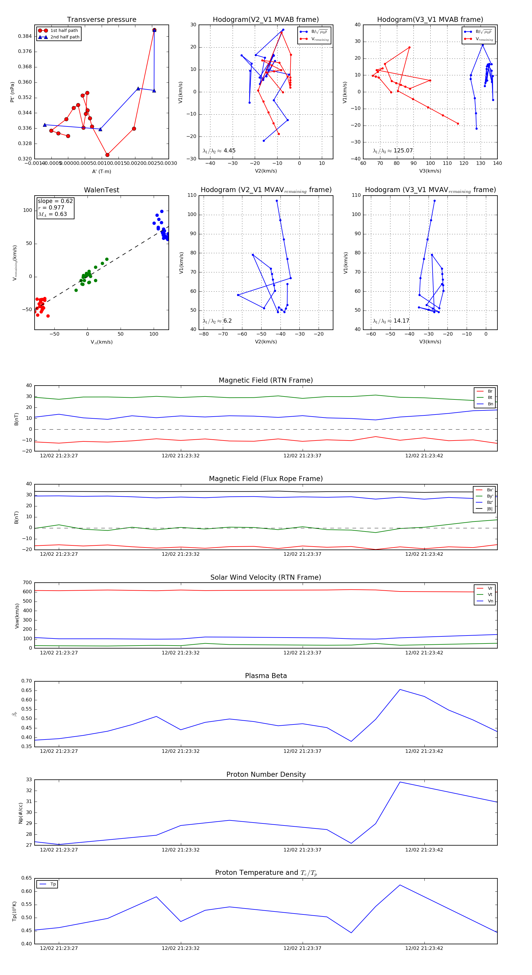
Flux Rope in 2022

Flux Rope Event 2022-12-02 21:23:26 ~ 2022-12-02 21:23:45 (20 seconds)


plot