HOME   LIST
‹–   –›

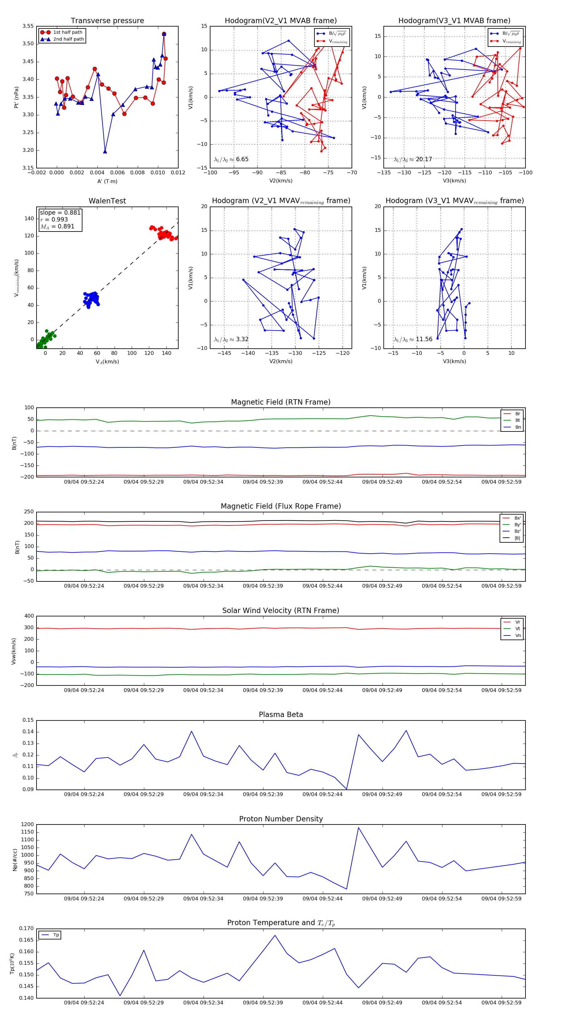
Flux Rope in 2022

Flux Rope Event 2022-09-04 09:52:20 ~ 2022-09-04 09:53:01 (42 seconds)


plot