HOME   LIST
‹–   –›

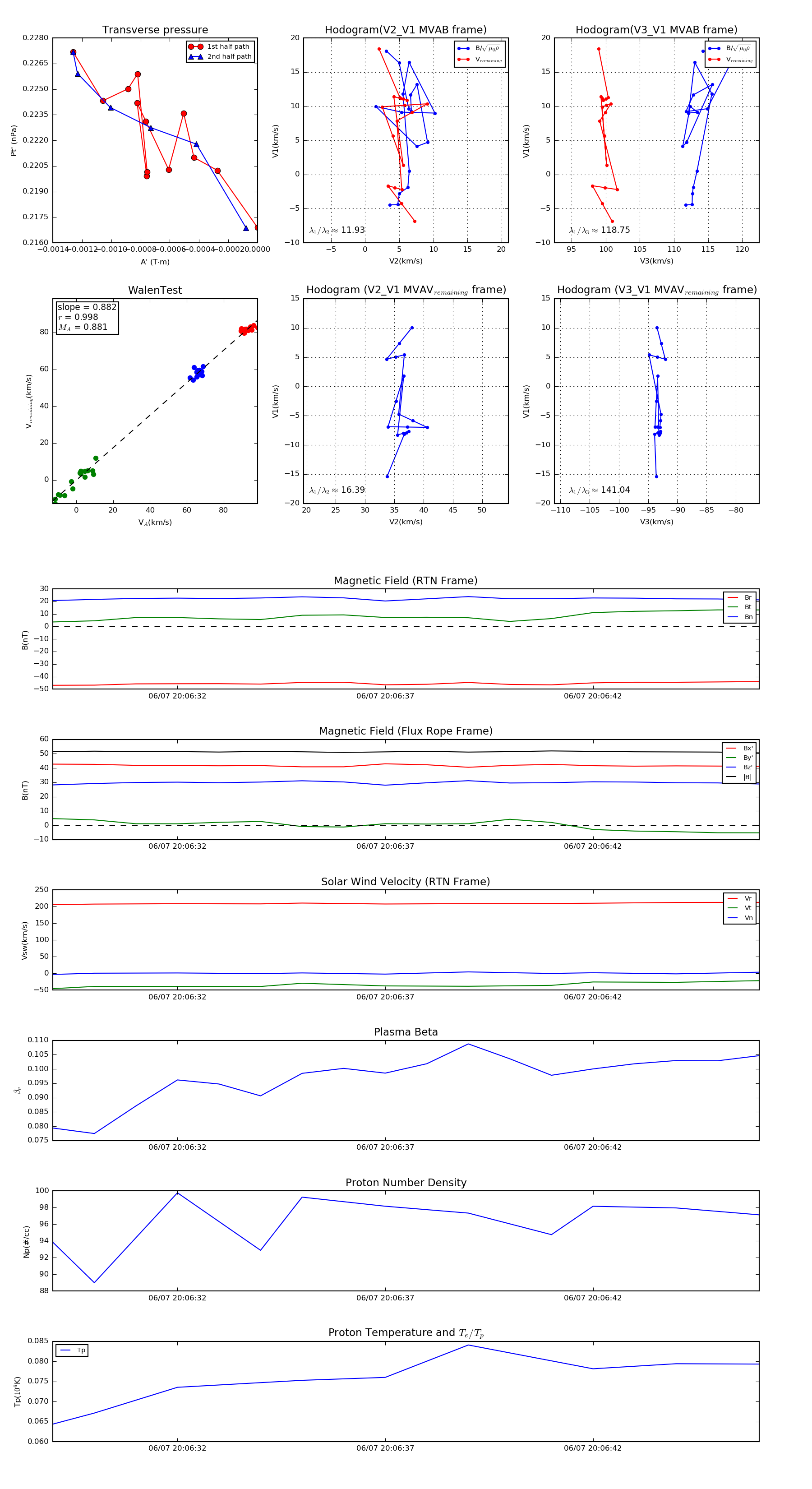
Flux Rope in 2022

Flux Rope Event 2022-06-07 20:06:29 ~ 2022-06-07 20:06:46 (18 seconds)


plot